安徽中医药大学2023年同等学力人员申请硕士学位招生简章
来源:安徽中医药大学 | 作者:xsl2002 | 发布时间: 2023-02-24 | 1733 次浏览 | 分享到:

根据《国务院学位委员会关于授予具有研究生毕业同等学力人员硕士、博士学位的规定》(学位〔1998〕54号)、《国务院学位委员会关于授予具有研究生毕业同等学力人员临床医学、口腔医学和中医硕士专业学位的试行办法》(学位〔2015〕10号)和《关于做好2023年同等学力人员申请硕士学位外国语水平和学科综合水平全国统一考试工作的通知》(学位办〔2023〕4号)等文件精神,为适应中医药事业发展的需要,多渠道培养高层次中医药应用型人才,进一步提高在职人员的业务素质和学位层次,我校2023年同等学力申请硕士学位和全国统考报名工作安排如下:

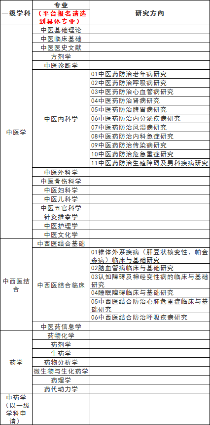
一、招生专业与申请资格

(一)申请硕士学术学位

1.招生专业

2.申请资格

①具有良好的政治素质和道德风尚,遵纪守法,身体健康,本人所在单位予以推荐;

②已获相应专业的学士学位并在获得学士学位后工作三年以上(即2020年3月底以前获得学士学位者);或虽无学士学位但已获得硕士或博士学位者;或通过教育部留学服务中心认证的国(境)外学士(2020年3月底以前获得学位者)、硕士或博士学位获得者;

③申请专业应与原有本科学历专业相同或相近,或与当前所从事的工作相关;

④近5年以第一作者身份在省级以上期刊发表与从事专业相关的学术论文1篇或我校往年研究生课程进修班结业。

(二)申请中医硕士专业学位

1.招生专业

中医

2.申请资格

①具有良好的政治素质和医德医风,遵纪守法,身体健康,本人所在单位予以推荐;

②中医学类、中西医结合类本科毕业生并获得学士学位;

③已获得《执业医师资格证书》和《住院医师规范化培训合格证书》的临床医师;或正在接受住院医师规范化培训的住院医师;

④申请人申请的专业学位类别应与住院医师规范化招收专业相对应。

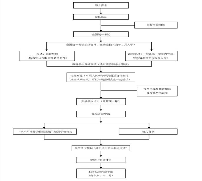
二、申请流程

申请人首先向我校提出报名申请,通过资格审查后,方可报名同等学力人员申请硕士学位外国语水平和学科综合水平全国统一考试(以下简称全国统一考试)。通过全国统一考试方可申请进入校内培养阶段,培养结束后方可申请学位。通过学校对申请人进行的具备硕士研究生毕业同等学力水平的认定后方可获得学位。具体流程如下图所示:

三、申请年限

申请人自通过资格审查之日起,必须在6年内完成国家组织的水平考试和学校组织的全部课程考试,且成绩合格。6年内未通过国家组织的水平考试和课程考试者,本次申请无效。申请人通过全国统一考试后应于通过当年及时到学校办理报到缴费手续,从通过全国统一考试之日起,5年内应获得所申请的硕士学位,逾期不再受理学位申请要求。

四、具体环节

(一)网上注册(预报名)

未注册人员务必在2023年3月1日前,登录“全国同等学力人员申请硕士学位管理工作信息平台”(https://tdxl.chsi.com.cn/tdxlsqxt/index.html),进行注册,具体流程步骤见附件3、附件4。

(二)现场确认(往年已网上注册并通过现场确认人员,每年可直接进行第(三)步网上报名,无需再次现场确认)

1.时间:暂定2023年3月2日-3月3日(如有变化另行通知,请及时关注研究生院网站信息)

地点:梅山路103号东区新安楼6楼605研究生院办公室

2.现场确认:

现场资格审查和确认必须本人到场。

流程:审核材料——采集照片和指纹——打印资格审查表——核对信息——签署《诚信承诺书》——签字确认并交表。

3.资格审核和现场确认材料:

①填写完整并加盖单位人事部门公章的报名表(见附件1)

②二代身份证原件及复印件(1份)

③本科学历证书原件及复印件(1份)

④学士学位证书原件及复印件(1份)

申请硕士学术学位的人员还需提交:近5年以第一作者身份在省级以上期刊发表的与从事专业相关的学术论文1篇(验原件和检索网页,交复印件)或我校研究生课程进修班结业证书(2013年为最后一届)。

申请中医硕士专业学位的人员还需提交:《住院医师规范化培训合格证书》原件及复印件(1份)(正在接受住院医师规范化培训的须提供培训基地出具的同意报考证明原件1份,模板见附件2)、《执业医师资格证书》原件及复印件(1份)。

以上原件用于现场审核,复印件留存,不可或缺。身份证复印件上须注明本人网上注册ID。

4.特别提示:

①网上填报但未到现场确认者,将无法报名参加全国统一考试。

②同等学力申请我校硕士学位的申请专业、学位类型一旦选择确认后,不得在申请学位中途变更。

(三)网上报名

①现场确认通过后,再次登录信息平台,点击“全国统考-报名”自行报名统考,选择考试科目和考试地点(2023年3月13日-17日);

②安徽中医药大学审核申请人的报考资格,并确认;

③缴费:考生查询安徽中医药大学确认结果,并通过“信息平台”在线缴纳100元/科目报名考试费(2023年3月31日前),未成功支付报名考试费的申请人,本次报名无效;

④下载/打印准考证(2023年5月15-21日通过信息平台,具体时间请及时关注平台通知)。

(四)全国统一考试

1.考试科目

①所有申请人均需参加并通过“同等学力人员申请硕士学位外国语水平全国统一考试”,我校外国语水平考试语种只接受“英语”。

②申请中医硕士专业学位者,还需通过中医硕士专业学位学科综合水平考试(考试科目为“中医学”);

③根据国务院办公厅《关于加快中医药特色发展若干政策措施的通知》(国办发〔2021〕3号),第六批全国老中医药专家学术经验继承工作继承人以同等学力申请中医硕士专业学位,须参加全国统一组织的医古文水平考试,具体事宜另文通知。 同时, 须参加中医硕士专业学位学科综合水平考试,桉本项第②条执行,同卷考试。

2.考试时间

2023年5月21日(星期日)

3.考试大纲

根据国家文件要求,英语采用《同等学力人员申请硕士学位英语水平全国统一考试大纲》第六版(由高等教育出版社出版发行),中医学采用《同等学力人员申请中医硕士专业学位学科综合水平全国统一考试大纲》第一版(可在信息平台中下载),请各位考生自行购买或下载相关书籍。

4.注意事项:

①为了方便考生并减少人员跨省流动,在安徽省外工作的考生请选择工作单位所在省(自治区、直辖市)参加考试,但本人必须于规定时间来安徽中医药大学资格审查及现场确认。

②国家要求现场确认时必须采集考生指纹信息和图像,并签署《诚信承诺书》;考生在5月21日考试当日,携带身份证原件(或其他有效身份证明)和准考证按规定时间到相应考场参加考试(考生应提前熟悉考场环境),入场考试前需在教室门口接受人脸验证,故请各位考生加以重视。

③参加考试时,考生请自带黑色签字笔、2B铅笔和其他必备文具,禁止携带手机、具有存储功能的通讯工具、涂改液、胶带等进入考场。

(五)课程学习

全国统一考试通过者至学校研究生院办理报到、缴费等手续(具体时间另行通知)。课程学习为半脱产形式,考试水平与全日制硕士研究生相当。

(六)学位论文及答辩

1.学位论文导师:按照双向选择的原则,选择当年招生资格审核通过的导师作为申请人硕士学位论文撰写工作的指导教师。申请人员应提前与所报考导师做好沟通(专业与导师介绍可在我校研究生院网站“学位工作”栏目查看)。

2.学位论文要求:申请人应在通过全部考试后的一年内提出学位论文。学位论文的选题、开题、撰写、答辩按照全日制硕士要求执行,开题至提交论文的时间必须满一年。

3.论文答辩:论文答辩应在申请人提交论文后的半年内完成。

(七)学位授予条件

1.通过同等学力人员申请硕士学位外国语水平全国统一考试,申请中医硕士专业学位还须通过学科综合水平全国统一考试;

2.完成培养方案规定的各项要求,课程成绩合格,修满学分。符合《安徽中医药大学硕士、博士学位授予工作实施细则》规定的学位授予要求;

3.通过硕士学位论文答辩;

4.研究成果达到《安徽中医药大学申请博士、硕士学位学术成果规定(试行)》的要求;

5.申请中医硕士专业学位还应取得《执业医师资格证书》和《住院医师规范化培训合格证书》。

符合以上条件,通过研究生毕业同等学力水平认定的申请人,经学位评定委员会批准,授予相应的硕士学位。

五、收费标准

学费4万元/生,一次性交清。(根据皖价费〔2014〕12号已备案),全国统一考试通过者至学校研究生院办理报到、缴费等手续(具体时间另行通知)。

方式一般为微信缴费,未在规定时间内缴费者按清退处理。

六、联系方式

咨询电话:刘老师 0551-68129408

 

研究生院

2023年2月20日