
2024年度卫生专业技术资格考试定于4月13、14、20、21日举行,为确保顺利参加考试,请考生认真阅读以下内容。
一、考试报名(包括网上预报名、报名确认和资格审核)
(一)网上预报名
1.时间:2023年12月1-14日
2.途径:国家卫生健康委人才交流服务中心(以下简称我中心)官网、小程序(百度、微信、支付宝)。
3.流程: 用户注册、登录→基本信息维护(包括上传基本照片、学历学位信息维护、微信绑定与关注)→进入网上报名→选择考试项目→选择省份→填写/修改报考信息→确认报名照片→上传材料(仅限天津、上海、新疆兵团考区,其他考区无需上传)→提交信息→生成报名申请表。
4.注意事项:
(1)相同证件号码只能注册一次,请使用注册过的用户名或证件号码登录考生管理平台。
(2)注册前请认真阅读“特别提示”内容,确保填报信息真实准确;注册成功的用户在以后年度报考无需再重新注册,请妥善保管用户名、密码、密码找回问题及答案,此为找回密码的重要方式。
(3)考生注册后忘记密码且无法找回的,可在小程序端使用人脸识别功能登录系统后修改密码;小程序端人脸识别后仍然无法登录的,请联系所在考点考试管理机构。
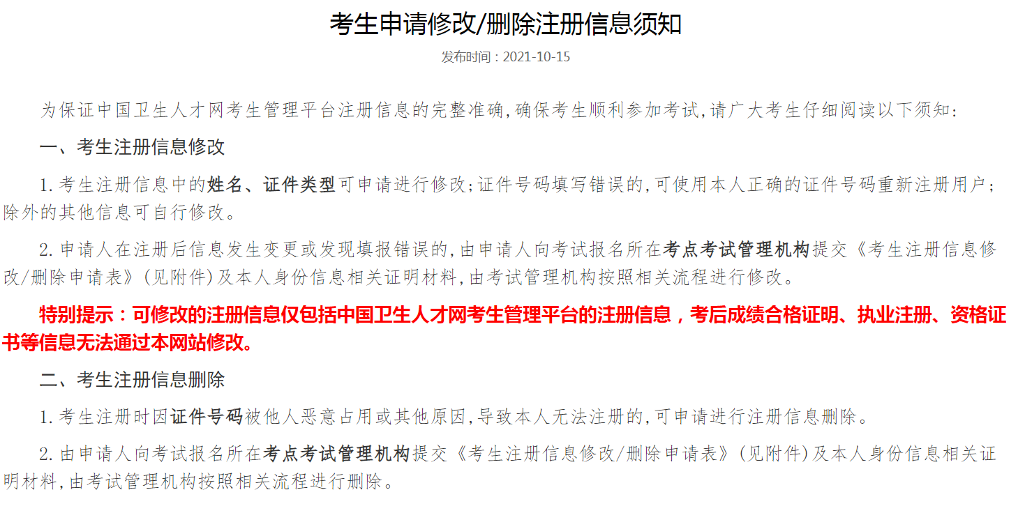
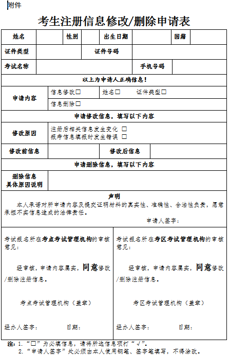
(4)注册后的姓名、证件类型、证件号码无法自行修改,如需修改请查看《考生申请修改/删除注册信息须知》(点击查看)。



(5)在考生管理平台完成注册且绑定个人微信号后,才能选择考试项目进行报名。一个微信号只能绑定一名考生信息,如解除绑定则无法进行网上报名。
(6)报名信息提交后如发现填写错误,可以撤回信息提交后进行修改,修改后须重新提交报名信息。考生须保证递交的报名申请表信息与最终提交信息一致,否则无法进行报名确认。
(7)天津、上海、新疆兵团考区采用线上确认方式,考生须在提交报名信息前,按照考区要求上传相关报名材料。
(二)报名确认
1.各地报名确认时间、地点、方式等信息,详见2024年各考区通知(点击查看)。

2.注意事项:
(1)采用现场确认方式的考区:考生须在考区、考点考试管理机构规定时间内,携带报名申请表(所在单位或人事档
案所在地审查盖章)和相关证明材料(包括原件和复印件)进行现场确认。经现场确认后,考生无法再对报名信息进行修改。逾期未进行现场确认的,视为自动放弃本次考试。
(2)采用线上确认方式的考区(仅限天津、上海、新疆兵团):提交报名信息后请考生密切关注系统状态提示,如符合要求,系统状态提示“已完成报名确认”,考生不得再对报名信息进行修改;如不符合要求,系统状态提示“确认不通过”,考生须在考区规定时间内重新上传报名材料并提交报名信息。逾期未重新上传报名材料并提交报名信息的,视为自动放弃本次考试。
(3)北京、河北、辽宁、吉林、黑龙江、上海、浙江、山东、河南、重庆、贵州、云南、陕西、甘肃、新疆、新疆兵团考区开通历史考生自动确认功能,即2023年考试未通过的考生(缺考、违纪考生除外),基本信息、报考考区、考点、报考专业、报考级别、教育情况、工作情况等信息未发生变化的,提交报名信息后会自动确认,报名流程中的“报名确认”变成绿色√,状态信息显示为“您已完成报名确认,请等待考点、考区考试管理机构进行资格审核”;如信息发生变化,无法进行自动确认的,系统会弹出“自动确认失败”的提示框并详细说明与上一年度信息不一致的情况,报名流程中的“报名确认”为灰色,考生务必按照所在考点、考区的要求进行报名确认,未进行报名确认的视为自动放弃本次考试。考生可同时关注提交信息后收到的微信“待办事项提醒”,仔细阅读提醒内容,按照提示内容完成报名相关工作。
(4) 历史考生填报的证件类型或证件编号如与上一年度(2023年)不一致,须携带本人有效身份证件及相关证明材料,至所在考点考试管理机构申请进行考试成绩的合并;如未按要求提出以上申请,将默认为自动放弃上一年度(2023年)考试成绩,无法进行两年成绩的滚动管理。
(三)资格审核
1.考点、考区考试管理机构负责报名资格的初审和终审,资格审核状态和结果可登录考生管理平台查询。
2.特别说明:
(1)2024年度的报考人员,其学历或学位取得日期和从事本专业工作年限均截至2023年12月31日。
(2)报名条件中有关专业学历或学位的规定,是指国家教育、卫生健康行政部门认可的正规院校毕业学历或学位。
(3)计算任职年限时,从事医疗或护理等执业活动的,从执业注册时间算起;取得护师、药师或技师等职称,从取得相应资格时间算起。
二、缴费
1.以下考区采用网上缴费方式,通过资格审核的考生须在2024年1月29日-2月8日期间完成网上缴费:北京、天津、河北、内蒙古、辽宁、吉林、黑龙江、上海、江苏、浙江、安徽、福建、江西、山东、河南、湖南、广东、广西、海南、重庆、四川、贵州(省直考点除外)、云南、西藏、陕西、甘肃、青海、宁夏、新疆、新疆兵团。
2.未实行网上缴费的考区,请考生密切关注所在考区、考点通知。
3.未按期完成缴费者视为自动放弃本次考试。
三、准考证打印
考生缴费成功后,可于4月1-21日期间登录考生管理平台下载打印准考证,作为参加考试的凭证。
四、考试安排
1.护理学初级(师)专业纸笔考试安排如下:
2.药学初级(士)等112个专业人机对话考试安排如下:
备注:人机对话考试各专业具体考试日期安排另行通知。
五、成绩发布
1.考试成绩将于考后2个月公布,考生可通过我中心官网、小程序(百度、微信、支付宝)查询;考生须在规定时间内下载打印成绩单并妥善保管,逾期无法补打和补办。
2.考试成绩实行两年为一个周期的滚动管理办法,在连续两个考试年度内通过同一专业4个科目的考试,可取得该专业资格证书。
3.考试试题均为客观题,采用计算机统一评分,不接受成绩复核申请。
六、温馨提示
1.注册考生管理平台用户时,考生身份证件和学历信息会与国家有关部门的信息系统进行核验,部分信息需要核验后方
可进行报名操作。为确保顺利报名,请考生至少在网上报名截止日期前1天完成注册和基本信息填报。
2.请密切关注我中心官网和微信公众号发布的考试重要信息。
3.各地报名确认、资格审核等相关问题请咨询所在考区、考点考试管理机构(点击查看各考区、考点咨询电话)。
4.我中心未授权其他任何机构、网站、媒体和个人发布考试相关信息,请考生提高警惕,小心防范虚假信息和诈骗行为。
Copyright © 2020 新思路职业培训学校有限公司 版权所有 All Rrghts Reserved.
执业医师考试,执业护士考试,医院招聘考试,健康管理师,中医推拿师,育婴师,执业药师考试,执业药师培训,执业护士培训,执业医师培训,医院考试培训
0551-65639769