
考前集训营于4月1日上午9:00开课,限额28人,额满即止!
报名正在火热进行中,欢迎同学们参加新思路考前集训营,也可签约培训哦!
咨询热线:15555139981(沈老师)
余姚市中医医院是一所全民所有制的三级乙等中医医院,创建于1978年10月。医院核定床位450张,设有23个一级临床科室,18个二级临床科室。开设骨伤科、内科、外科、肛肠科、综合康复、ICU等10个病区。
凤山街道分院是一所由政府举办的公立医疗机构,全院职工总人数140余人,核定床位5张,承担着凤山街道的预防、保健、医疗、康复、健康教育、计划生育技术指导等六位一体的医疗卫生服务工作。
三七市分院位于余姚市东大门,是一所由政府举办的综合性乡镇卫生院,全院职工总人数70余人,核定床位15张,承担着三七市全镇的预防、保健、医疗、康复、健康教育、计划生育技术指导等医疗卫生保健工作任务。
河姆渡分院是姚东地区集预防、保健、医疗、康复、健康教育、计划生育技术服务于一体的公立综合性医院,科室设置齐全,医疗设备先进,目前全院职工总数50余人,核定床位10张。
大隐分院是一所由政府举办的公立医疗机构,全院职工总人数30余人,核定床位5张,承担着大隐镇的预防、保健、医疗、康复、健康教育、计划生育技术指导等医疗卫生保健工作任务。
根据有关规定和卫生事业发展需要,经研究决定,近期公开招聘编外工作人员28名,现将有关事项公告如下:
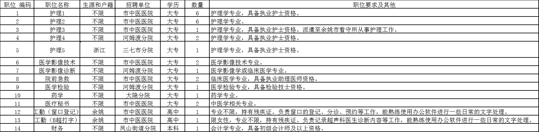
招聘单位、职位及指标见附件1。
招聘范围、对象:
(一)符合本次职位要求的国民教育系列毕业生。
(二)2022年1月1日之前的卫技职位国民教育系列毕业生,需具备相应资格证书。
(三)职位12和职位13(限女性)应聘者需持有各级残联发放的残疾人证书,且具备岗位所需的履职能力和身体条件。
(四)余姚市中医医院及分院编外人员不列入招聘对象。
常驻户口入户时间截止2024年3月29日。
考生基本条件:
拥护党的路线、方针、政策,遵纪守法,品行端正,
爱岗敬业;
1989年1月1日及以后出生;
符合相应岗位要求;
身体健康;
考生所持学历证书须符合参加相应执业资格考试对文凭的相关要求。
招聘职位另行规定的,从其规定。
四、招聘程序、办法
招聘工作贯彻公开、平等、竞争、择优原则,采取公开报名、统一考试、体检、择优聘用的办法进行。具体程序和办法是:
(一)报名须知
报名时间:2024年4月7—4月8日(上午8:00~11:30,下午1:00~4:30)。
报名地点:余姚市中山南路1500号(余姚市中医医院),急诊五楼组织人事部。
报名办法:持本人户口簿或户籍证明(有户籍限制的职位)、身份证、毕业证书和职位招聘条件所要求的相关证书(证明)原件及复印件,近期免冠1寸照片2张,并填写《报名登记表》(见附件2)。报考残疾人岗位者需提供残疾证原件及复印件。
到报名现场报名并接受资格初审。每人限报一个职位,多报无效。
考试(包括笔试和面试)
1.考生人数少于等于职位指标的,考生经资格初审后,直接进入面试。考生人数多于职位指标的,考生经资格初审后,须参加笔试和面试。
笔试:满分100分,笔试科目为相应职位专业知识,笔试采取闭卷形式。笔试具体时间、地点另行通知。
2.面试:先按照招聘职位根据折算后的笔试成绩从高分到低分进行排名,按职位指标以1:3的比例确定面试对象;招聘职位需求人数为2人及以上的按职位指标以1:1.5的比例确定面试对象;不足规定比例的按实际人数确定。
面试主要测评考生操作能力、口头表达能力、现场应变能力、综合分析能力、回答问题准确性、知识面和举止仪表等。面试成绩满分为100分,不足60分者淘汰。
面试时间、地点另行通知。
考试成绩=笔试成绩×60%+面试成绩×40%;考试成绩不足60分者淘汰。
职位11、12、13、14的考生经资格初审后直接进入面试。
(三)体检
根据考试成绩,从高分到低分(同一招聘职位考生考试成绩并列的,按笔试成绩高者排名在先,不能区分排名的,则另行增加测试内容,测试成绩高者排名在先)按招聘职位指标以1:1的比例确定体检对象。
体检参照宁波市考录公务员的相关办法和标准执行。放弃体检或体检结果不合格者淘汰,体检时间、地点另行通知。体检费自理。
(四)考察
体检合格者为考察对象,主要考察被考察对象的思想政治表现、道德品质、业务能力、工作实绩和考生资格条件等情况。
(五)聘用
考察合格者为拟聘用对象,经公示3个工作日无异议后,予以聘用。聘用人员的性质为余姚市中医医院医共体编外工作人员,实行劳务派遣制,由余姚市东方阳明人力资源服务有限公司签订劳动合同派遣至余姚市中医医院医共体招聘对应单位,薪酬待遇按有关规定执行(已参加工作的拟聘用对象,须按有关规定办理好与原单位终止人事劳动关系手续)。
本次招聘,由于考生主动放弃体检、考察、聘用资格或不符合资格条件等原因出现的空缺按考试成绩从高分到低分依次递补;如无合适对象,允许招聘不足或空缺。
本简章由余姚市中医医院及分院负责解释。
市中医医院咨询电话(工作日):0574-62793017 阮老师;
凤山街道分院咨询电话(工作日):0574-58222204 张老师;
三七市分院咨询电话 (工作日):0574-58227191 钟老师;
河姆渡分院咨询电话 (工作日):0574-62952348 裘老师;
大隐分院咨询电话 (工作日):0574-62911070 毛老师;
监督电话:0574-62793044。
附件1:招聘单位、职位及指标
附件2:报名登记表
余姚市中医医院医共体
2024年3月29日

Copyright © 2020 新思路职业培训学校有限公司 版权所有 All Rrghts Reserved.
执业医师考试,执业护士考试,医院招聘考试,健康管理师,中医推拿师,育婴师,执业药师考试,执业药师培训,执业护士培训,执业医师培训,医院考试培训
0551-65639769