
考前集训营于5月13日上午9:00开课,限额27人,额满即止!
报名正在火热进行中,欢迎同学们参加新思路考前集训营,也可签约培训哦!
咨询热线:15555139981(沈老师)
为满足我县卫生健康事业发展需要,根据《浙江省事业单位公开招聘人员暂行办法》、《中共文成县委文成县人民政府关于进一步加强人才工作的决定》(文委发〔2011〕145号)、《关于深化人才发展体制机制改革促进人才创新创业的若干意见》(文委发〔2018〕8号)等文件精神,经研究,决定公开招聘卫生紧缺专业人才。现将有关事项公告如下:
一、招聘计划
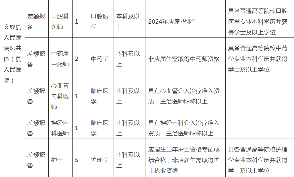
本次计划招聘卫生紧缺专业人才27名,具体岗位及要求详见《2024年文成县公开招聘卫生紧缺专业人才职位一览表》。
二、招聘对象条件
1.拥护中国共产党的领导,遵守宪法和法律,热爱医疗卫生健康事业,品行端正,无不良行为记录。
2.学历及其他条件要求:
(1)符合招聘岗位专业要求和其他资格条件(见附表)。
(2)2024年普通高等院校应届毕业生须于2024年7月31日前取得相应学历、学位证书。
(3)根据专业学制年限未按时取得学历和学位证书的,如存在休学一年以上的,或主要专业科目补考(需现场提供在校期间学习成绩单)超过三门的,或累计补考科目超过四门的,均不予聘用。
3.本科学历年龄要求30周岁以下(1993年5月以后出生),硕士研究生和中级职称年龄可放宽到35周岁(1988年5月以后出生);博士研究生和副高及以上职称年龄可放宽到40周岁(1983年5月以后出生)。
4.具有适应岗位要求的身体条件。
5.生源地、户籍地不限。
三、招聘程序和办法
坚持“公开、平等、竞争、择优”的原则和德才兼备的用人标准,按照报名与资格审查、考试、试用、体检和考察、公示及聘用等程序进行。
(一)报名及资格审查
1.报名方式:网络报名,应聘人员将相关材料投递到指定邮箱:文成县人民医院医共体人事科 22861516@qq.com
文成县中医院医共体人事科1171588764@qq.com
2.报名时间:2024年5月6日至2024年7月31日。
3.报名材料:本人身份证、毕业证书(应届生提供毕业生就业推荐表、在校期间成绩单、学生证)、学位证书、职位所需的资格证书等(扫描件上传)。
联系电话:文成县人民医院医共体人事科 0577-59019403,
文成县中医院医共体人事科0577-59020882。
4.资格审查
资格审查与报名同步进行。资格审查贯穿招聘工作的全过程,凡发现报考者与拟招聘岗位所要求的资格条件不符以及提供虚假材料的,取消报名或聘用资格。
(二)考试
考试采取面试的方式,主要测试应聘者的专业知识、业务能力和综合素质。考试成绩满分为100分,合格分为60分。根据考试成绩,按招聘职位1:1的比例从高分到低分择优录用,进入试用期。
考试时间及地点另行通知。
(三)体检与考察
在试用期满考核合格人员中,确定体检、考察对象。体检、考察标准参照公务员录用有关规定执行。应聘人员不按规定时间、地点和要求参加体检的,视作放弃体检。
(四)公示及聘用
体检、考察合格者确定为拟聘用对象,并在文成县人民政府网(https://www.wencheng.gov.cn/)公示7个工作日。公示期满后,没有反映或反映有问题经查实不影响聘用的,按规定程序办理聘用手续。
2024年普通高校应届毕业生凭毕业证书等证件办理聘用手续,凡不能在2024年7月31日前提供报考岗位规定的学历学位等有关证件,不予聘用。在职人员应在办理聘用手续之前自行负责与原用人单位解除聘用(劳动)关系,公示结束30个工作日内未与原单位办理完毕解聘手续者,视为自动放弃聘用资格。
四、其他事项
(一)聘用人员在文成县的最低服务年限为5年(不包括医师规范化培训时间)。违约者应承担相应的违约责任,具体违约责任在聘用合同中约定。
(二)招聘过程中的相关信息,将在文成县人民政府网(http://www.wencheng.gov.cn)发布,不再另行通知。
本公告由文成县人力资源和社会保障局、文成县卫生健康局负责解释。
咨询电话:0577-67831150(县人力社保局人事科)
0577-67861444(县卫生健康局人事科)
附件:



文成县人力资源和社会保障局 文成县卫生健康局
Copyright © 2020 新思路职业培训学校有限公司 版权所有 All Rrghts Reserved.
执业医师考试,执业护士考试,医院招聘考试,健康管理师,中医推拿师,育婴师,执业药师考试,执业药师培训,执业护士培训,执业医师培训,医院考试培训
0551-65639769