

为加大医药卫生紧缺专业人才招引力度,强化高素质专业化青年人才源头储备,根据《关于印发〈关于创新公立医院人员编制管理的实施意见(试行)〉的通知》(苏编办发〔2015〕6号)和《关于创新公立医院和基层医疗卫生机构人员编制管理的实施办法(试行)》(昆编办〔2016〕9号)等文件精神,昆山市卫健系统将赴南京医科大学公开选聘备案制(非事业编)医药卫生紧缺专业人才72名。现将有关事项公告如下:
一、资格条件
1.具有中华人民共和国国籍,遵守中华人民共和国宪法和法律,拥护中国共产党领导和社会主义制度;具备良好的品行。
2.本场招聘面向2026年研究生学历毕业生,即在2026年毕业并取得研究生学历(学位)证书,且仍无工作单位的人员。 委培生、定向生须由委培或定向单位出具同意报考证明,并经所在院校同意后方可报名。 经认定的住院医师规范化培训基地面向社会招收的普通高校应届毕业生培训对象,在住院医师规范化培训合格当年在医疗卫生机构就业的,在招聘方面按当年应届毕业生同等对待;对经住培合格的本科学历临床医师,在人员招聘中与临床医学、口腔医学、中医专业学位硕士研究生同等对待(其中住培合格证书中的培训专业原则上应当与招聘岗位的专业或类别要求相一致)。
3.硕士研究生须在1994年11月8日及以后出生,博士研究生须在1989年11月8日及以后出生。
4.应聘人员的本科、研究生学历阶段均须取得与其学历相对应的学位,且本科学历须为全日制普通高校学历。
5.具备《昆山市卫生健康系统赴医学高校公开选聘2026年医药卫生紧缺专业人才岗位简介表》(以下简称《岗位简介表》,详见附件)中报考岗位所规定的具体专业、技能资格条件及岗位相关要求。其中要求纳入住院医师规范化培训的,其培训专业原则上应当与选聘岗位的专业或类别要求相一致。
6.具备正常履行岗位职责所要求的身体条件。
7.在2025年9月1日至2026年8月31日间取得国(境)外学位并完成教育部留学服务中心学历认证的应聘人员视同为2026年毕业生。
8.下列人员不得应聘:
(1)现役军人或普通高校在读非应届毕业生;
(2)《事业单位人事管理回避规定》明确应当回避的岗位;
(3)尚未解除纪律处分或者正在接受纪律审查的人员、刑事处罚期限未满或者涉嫌违法犯罪正在接受调查的人员;
(4)国家和省另有规定不得应聘到事业单位的人员。
二、选聘单位、岗位及考点设置 共有11家医疗卫生机构参加本场选聘,共计划选聘72名医药卫生紧缺专业人才,考点设置在南京医科大学。
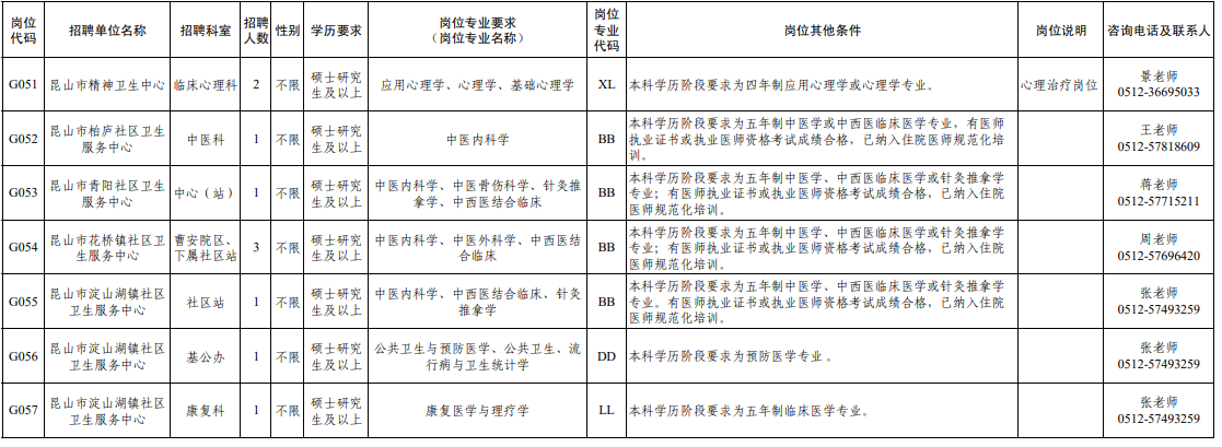
具体岗位及条件详见《岗位简介表》。
三、选聘程序及方法
(一)网上报名
本场选聘采用网络报名的方式,每位应聘人员选择符合条件的一个岗位进行报名。
1. 时间:2025年11月8日上午9:00—11月12日16:00。
应聘人员未在报名截止时间之前提交报名信息,系统自动关闭的,视作“报名不成功”;2025年11月12日16:00后,报考资格未审核或资格审核未通过的,不能再更改报名信息,也不能再改报其他岗位。
2.方式:应聘人员登录“昆山市卫生健康招聘平台”(https://zpks.ks-ihealth.cn:19001/net/index使用谷歌浏览器),按照要求注册本人基本信息,并如实填写报考情况及上传资格审查所需材料。
3.应聘人员应认真阅读选聘公告,并对照《岗位简介表》的要求,选择符合条件的1个岗位进行报名(系统即时显示岗位报名人数)。岗位选定后,其资格审查、综合能力素质评价、综合面试均在该岗位内进行,成绩仅在该岗位内有效,与其他岗位无关联。
4.应聘人员填写报名信息时,人员信息要与身份证、户口簿材料一致;学习情况等信息要与毕业证书、毕业生就业推荐表、执业(资格)证书等材料一致。
5.应聘人员须对照本《公告》公布的选聘岗位和选聘条件如实申报,所提供的报名材料必须齐全且真实有效。在整个选聘过程中,应聘人员凡有弄虚作假或重复报名等违反本《公告》规定的行为一经查实,立即取消应聘和录取资格。
(二)网上资格初审
1.资格初审截止时间:2025年11月13日12:00。 应聘人员在系统提交报名信息后应随时关注查看审核结果,并根据初审意见尽快修改上传相关资料。在初审截止时间前未能完成修改上传的,视为资格初审不通过,取消报名资格。
2.应聘人员对资格初审异议的陈述申辩和资格初审单位处理资格初审异议的截止时间:2025年11月13日16:00。
3.资格初审通过后,应聘人员不得更改报名信息,不能改报其他岗位。未通过资格初审的应聘人员,在2025年11月12日16:00前可以改报符合条件的其他岗位。
4.资格初审以应聘人员上传的材料(需以PDF格式上传)为依据,具体材料有:
(1)照片:近期免冠正面二寸证件照(像素130*170,JPG格式,30KB以下);
(2)基础资料:本人有效期内第二代身份证(正反两面),本科阶段毕业证书、学位证书等;
(3)由学校(学院)开具的符合报考岗位所需的专业方向证明;
(4)未签约的毕业生空白就业协议书完整版(签好本人姓名,不得缺联;尚未发放或网签的必须出具高校盖章的纸质证明,并注明是否签约);
(5)毕业生就业推荐表;
(6)综合能力素质评价材料:在校期间所学课程成绩单(由学校教务部门盖章)、论文发表、科研课题、专利、导师任职、获奖荣誉、政治面貌、计算机证书、英语证书等相关业绩资料(以上材料需生成一个多页PDF文档并上传至报名系统);
(7)就读于国(境)外院校的应聘人员应上传教育部留学服务中心《国外学历学位认证书》,如果尚未取得《国外学历学位认证书》的,须上传国(境)外学籍相关材料(中英文对照);
(8)岗位条件中所要求的其他相关资料(如规范化培训证明材料、执业资格证书或考试成绩截图等;以上材料需按顺序生成一个多页PDF文档上传至报名系统)。
(三)综合能力素质评价 通过资格初审的应聘人员进入综合能力素质分析评价环节。选聘单位根据应聘人员在网络报名时提交的资料开展综合能力素质分析评价,根据评价成绩按照岗位选聘人数1∶3的比例确定进入资格复审和综合面试环节人员(报名人数不满岗位选聘数3倍的,按实际符合人数进入面试)。若选聘岗位有国(境)外院校的应聘人员报名的,则对报名该岗位的国(境)外院校应聘人员按统一标准另行评价。应聘人员是否进入资格复审和综合面试环节由选聘单位负责通知。如应聘人员明确放弃的,可在报考同一岗位的人员中按综合能力素质评价成绩从高分到低分的顺序进行递补。进入资格复审和综合面试环节人员名单将于资格复审前三天在“昆山市卫生健康招聘平台”(网址同上)公布,名单公布后如有应聘人员放弃的,不再进行递补。
(四)资格复审和综合面试
1. 资格复审 应聘人员须在报名网站打印《报名表》(登录报名系统自行打印,报名表空白处加贴1张近期二寸彩色证件照)。资格复查时需提供《报名表》和报名时上传的全部材料(原件和复印件各1份),原件校验后返还本人。 资格复审时间初定于2025年11月21日,地点初定在南京医科大学。具体时间和地点由选聘单位进行通知。 2. 综合面试 综合面试主要考察应聘人员专业素养、综合能力和人岗相适度。综合面试考核成绩满分为100分,设合格分数为60分。综合面试成绩保留2位小数,第3位四舍五入。面试成绩不合格者,不予录用。面试成绩当场公布。 面试结束后,按照面试成绩从高到低的顺序依次对应聘人员进行排名。根据应聘人员排名,按照选聘计划数1:1的比例确定进入预签约和体检环节人员名单。若同一岗位内面试成绩相同,则由选聘单位通知安排择期加试。加试形式为面试,加试成绩高者确定为进入体检环节人员。 综合面试时间初定于2025年11月22日。具体时间和地点由选聘单位进行通知。应聘人员须于规定时间参加综合面试,逾期视为自动放弃综合面试资格。
(五)预签约 选聘单位与进入体检环节的应聘人员签订聘用意向书。签约时间、地点及人员由选聘单位负责通知。应聘人员放弃签约的,可在报考同一岗位的应聘人员中按面试成绩从高分到低分的顺序进行递补。
(六)体检
1. 完成签约的应聘人员须按照选聘单位通知在规定时间内到指定的医疗机构进行体检,体检项目和标准参照修订后的《公务员录用体检通用标准(试行)》执行。选聘岗位条件中对身体条件另有规定的从其规定。体检不合格者不予录用。
2. 体检费用由应聘人员自理。未按规定时间参加体检、复检的应聘人员,视为自动放弃录用资格。
3. 怀孕应聘人员暂不进行X光等项目检查,可先进行考察(政审),孕期结束后完成体检。体检、考察(政审)合格后,再进行公示。
(七)考察(政审)
1. 本次选聘对通过考试且体检合格的应聘人员进行考察(政审),考察(政审)标准参照江苏省公务员招录考察相关要求进行。考察(政审)不合格者不予录用。
2. 因应聘人员体检、考察(政审)不合格或主动放弃录用资格等原因出现选聘岗位空缺时,经选聘单位申请,主管部门同意,可在报考同一岗位的应聘人员中按面试成绩从高分到低分的顺序进行递补,也可以决定不递补。
(八)资格再审、录用和聘用
1.本次选聘对通过考试且体检合格、考察(政审)合格的应聘人员进行资格条件再审。对不符合《公告》规定的基本条件及选聘岗位所需专业、技能等资格条件的人员,取消其录用资格。
2.各选聘岗位拟录取人员名单将在昆山市人民政府网站公示,公示时间不少于7个工作日。经公示无异议,有关录用材料经选聘单位报主管部门审核同意后办理相关录用手续。
3.因资格再审不合格或拟录用人员自公示之日起放弃录用资格的,不予递补。
4.拟录用人员在办理录用报到手续前,应当提供应聘岗位所要求的毕业证、学位证等相关证件,并及时将本人档案转递到昆山市卫生健康委员会档案管理室。如遇特殊情况无法在规定时间内提供相应证件或转递档案的,拟录用人员应向招录单位说明情况,经单位同意后向主管部门提出书面申请,可延期办理录用手续,最晚延期至2026年12月31日,逾期不能提供相关证件或无法转递档案的,取消录用资格。
5.拟录用人员应在规定时间内报到并办理录用手续,签订聘用合同,期限不低于3年,并约定试用期。试用期满,经考核合格者予以定岗定级;考核不合格者解除合同,自谋职业。拟录用人员与招聘单位订立3年以上(含试用期)聘用合同的,除依法依规解除聘用合同外,应当在招聘单位最低服务3年(含试用期)。 因应聘人员个人原因逾期未办理相关录用手续的,取消其录取资格。试用期内被证明不符合岗位要求的,取消聘用资格,解除聘用合同。
6.新录用工作人员自满足专业技术资格考试报名条件起2年内未取得所录用岗位相应执业资格或技术资格、不能正式聘用到专业技术岗位的,将终止(解除)工作合同。 7.应聘人员录用后按照备案制工作人员(相关待遇参照事业编制)进行管理,按照规定参加社会保险。
8.进入录取阶段的应聘人员,因个人原因单方面违约的,须与选聘单位进行协商,并遵照选聘单位相关规定解除协议。
9.拟录用人员自名单公示后,无故放弃的,在名单公示结束后一年内不再接受其再次应聘我市卫健系统自主公开招聘岗位。
四、纪律与监督 本次公开选聘坚持“公开、平等、竞争、择优”的原则,自觉接受纪检监察部门和社会公众的监督。
对单位和个人违反相关规程一经查实的,按国家、省、市关于事业单位公开招聘工作中纪律与监督的有关规定处理。
本《公告》由昆山市卫生健康委员会负责解释。
咨询电话:0512-55211705,0512-55211756;各选聘单位咨询电话详见《岗位简介表》。
举报受理部门及电话: 昆山市卫健委审计管理室:0512-57379939 昆山市卫健委组织人事科:0512-57369506
附件:昆山市卫生健康系统赴医学高校公开选聘2026年医药卫生紧缺专业人才岗位简介表





昆山市卫生健康委员会 2025年11月6日

Copyright © 2020 新思路职业培训学校有限公司 版权所有 All Rrghts Reserved.
执业医师考试,执业护士考试,医院招聘考试,健康管理师,中医推拿师,育婴师,执业药师考试,执业药师培训,执业护士培训,执业医师培训,医院考试培训
0551-65639769