
合肥国家实验室是我国面向世界科技前沿组建的国家实验室,是国家战略科技力量的重要组成部分,主要任务是凝聚国内外高水平人才,推动国际交流与合作,开展战略性、前瞻性、基础性重大科学问题研究和关键核心技术攻关,抢占科技发展制高点,培育新兴产业,为建设科技强国、实现高水平科技自立自强作出重要贡献。合肥国家实验室总部位于安徽省合肥市,总占地面积730亩,并在北京、上海、济南、深圳等地设立基地。
现因工作需要,实验室面向社会,公开招聘管理岗位工作人员。
一、招聘岗位和任职条件
(一)应聘人员基本条件
1.具有良好的思想政治素质,品行端正,积极进取;
2.硕士研究生及以上学历;
3.年龄一般在35周岁以下(1987年1月1日以后出生);
4.具有正常履行岗位职责的身体素质;
5.特别优秀者可适当放宽条件。
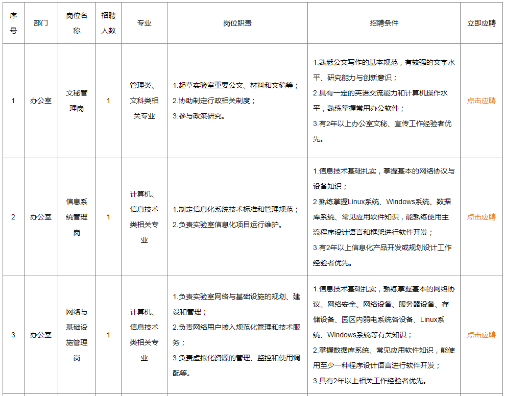
(二)岗位职责和任职条件


二、待遇
工资待遇按照本单位管理人员薪酬管理办法执行,享受养老、医疗、生育、工伤、失业保险和住房公积金;适龄子女可进入拥有安徽省顶尖教育质量的中国科大附属幼儿园、附小、附中就读。
三、应聘程序
应聘人员须登录人才招聘网(https://employment.hfnl.cn/),选择管理岗位招聘,确定岗位后,注册账号登入,按照系统提示填写个人具体信息,最后确认信息并提交。
四、报名截止时间
2022年7月10日。
五、联系方式
联系人:张老师,0551-63603539。
联系邮箱:hfnl_hr@ustc.edu.cn
Copyright © 2020 新思路职业培训学校有限公司 版权所有 All Rrghts Reserved.
执业医师考试,执业护士考试,医院招聘考试,健康管理师,中医推拿师,育婴师,执业药师考试,执业药师培训,执业护士培训,执业医师培训,医院考试培训
0551-65639769