

为更好地选拔优秀人才,充实卫健系统人才队伍,优化人员结构,根据《江苏省事业单位公开招聘人员办法》(苏办发〔2020〕9号)和《常州市卫生和计划生育委员会直属单位人才分类管理办法(试行)》(常卫组人〔2017〕304号),常州市卫生健康委员会直属事业单位面向社会公开招聘51名工作人员,其中进编人员5名,不进编人员46名。现将有关事项公告如下:
一、报考条件
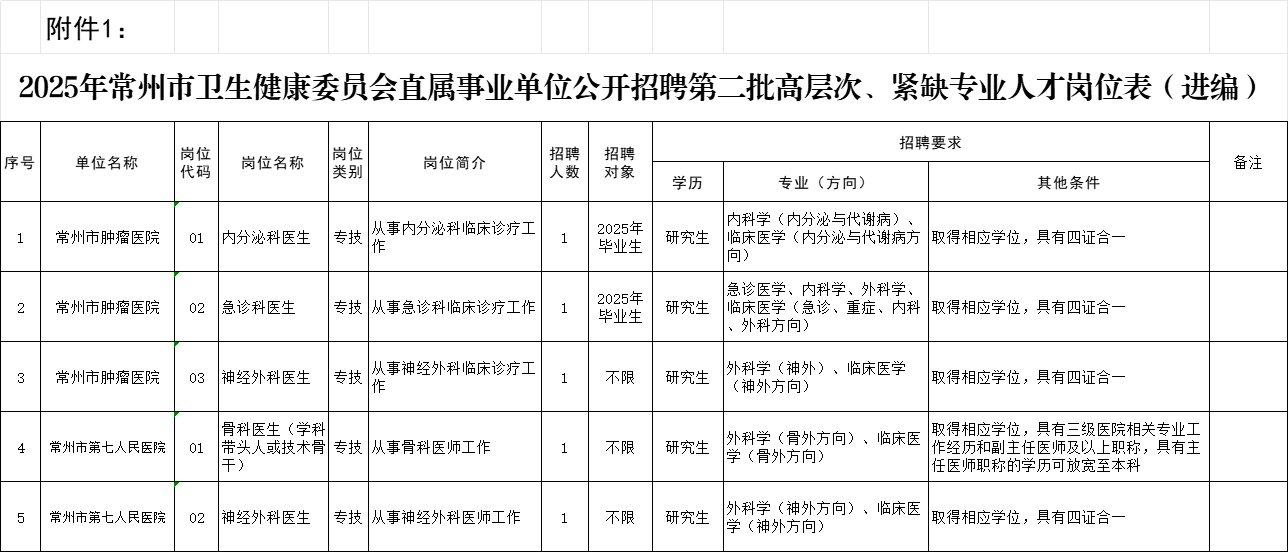
(一)具有中华人民共和国国籍,遵纪守法,拥护中国共产党领导和社会主义制度,品行端正,无违法犯罪记录,具备正常履行岗位职责必备的身体条件和招聘岗位规定的具体资格条件,详见《2025年常州市卫生健康委员会直属事业单位公开招聘第二批高层次、紧缺专业人才岗位表》(详见附件1、2)。
(二)本次招聘户籍不限。年龄在18周岁以上,35周岁以下(1989年10月10日至2007年10月14日之间出生);博士研究生、具有相关专业副高级职称的人员,以及依法退出现役的退役军人,年龄可放宽至40周岁(1984年10月10日后出生);具有相关专业正高级职称的人员,年龄可放宽至45周岁(1979年10月10日后出生)。
(三)招聘对象中的“2025年毕业生”,指在2025年毕业并已取得毕业证书、学位证书的人员。其中,能够提供《毕业生就业推荐表》(原件)的普通高校毕业生,取得毕业证书、学位证书的日期可放宽至2025年12月31日。国(境)外同期毕业人员,取得毕业证书、学位证书的日期可适当放宽,但须在2025年12月31日前完成教育部留学服务中心学历认证。
2023年和2024年普通高校毕业生,以及国(境)外同期毕业且已完成教育部留学服务中心学历认证的人员,如报名时无工作单位(报名前是否落实工作单位不作限制),可报考面向“2025年毕业生”岗位。聘用后有关事项按国家规定办理。
“三支一扶”计划、“农村教师特岗计划”、“西部计划”“乡村振兴计划”(含原“苏北计划”)等基层服务项目的志愿者,如参加服务项目前无工作经历,服务期满且考核合格后2年内的(时间截止报名时),可报考面向“2025年毕业生”岗位。
以普通高校应届毕业生应征入伍服义务兵的人员,退役后1年内的(时间截止报名时),可报考面向“2025年毕业生”岗位。
面向社会招收的普通高校应届毕业生培训对象,住院医师规范化培训合格当年在医疗卫生机构就业的,在招聘中按当年应届毕业生同等对待。对经住培合格的本科学历临床医师,在人员招聘中与临床医学、口腔医学、中医专业学位硕士研究生同等对待(其中住培合格证书中的培训专业原则上应当与招聘岗位的专业或类别要求相一致)。
(四)除符合毕业证书、学位证书取得日期放宽条件的普通高校2025年毕业生外,其他人员须于报名前取得毕业证书、学位证书方可报考;除2025年国(境)外毕业人员外,其他国(境)外毕业人员须于报名前完成教育部留学服务中心学历认证方可报考。
(五)招聘岗位中有大学英语四级或六级要求的,需提供相应的合格证书,有四级或六级考试成绩通知单的,相应成绩原则上不低于425分。在官方语言为英语的国家取得学历学位的留学人员,报考有英语四级、六级要求的岗位时,可以不提供英语四级、六级的合格证书或成绩通知单。
(六)招聘岗位中要求的“具有四证合一”是指同时具有学历证书、学位证书、医师资格证书及住院医师规范化培训合格证书。招聘岗位中要求专业技术资格证书、职(执)业资格证书、住院医师规范化培训合格证书的,须于报名前取得,其中符合毕业证书、学位证书取得日期放宽条件的普通高校2025年毕业生,要求有住院医师规范化培训合格证书的,可放宽至2025年12月31日取得。
(七)招聘岗位中有工作经历要求的,是指截止2025年10月14日前,在各类医疗卫生机构的工作经历。在普通高校就读期间的社会实践经历,不能视为工作经历。
(八)取得祖国大陆普通高校学历的台湾学生和取得祖国大陆承认学历的其他台湾居民应聘时按国家和江苏省的有关规定执行。
(九)下列人员不能报考:
1.现役军人或国民教育序列普通高校在读非2025届毕业生;
2.《事业单位人事管理回避规定》明确应当回避的人员;
3.被依法列为失信联合惩戒对象的人员;
4.报名时,经公开招聘被江苏省地方各类事业单位聘用且规定服务期未满的在编(在册)人员、有规定(含协议明确)不得解聘离开工作单位(岗位)的人员;
5.国家和江苏省另有规定不得应聘到事业单位或者有关岗位工作的人员;
6.常州市各级卫生健康医疗卫生机构在编人员。
二、报名程序和办法
报考人员可通过下列网站查询招聘岗位及具体条件等有关信息:
常州市人力资源和社会保障局(rsj.changzhou.gov.cn)
常州市卫生健康委员会(wjw.changzhou.gov.cn)
(一)报名方式与时间
本次公开招聘采用网络报名方式。报名、照片上传、资格初审和缴费确认均通过网络进行。报名网址:czks.czrsj.cn:8001。
1.报名、照片上传时间
2025年10月10日9:00-2025年10月14日16:00
2.资格初审时间
2025年10月10日9:00-2025年10月14日17:00
3.报考人员对资格初审异议的陈述申辩时间
2025年10月10日9:00-2025年10月15日16:00
4.资格初审单位对资格初审异议的处理时间
2025年10月10日9:00-2025年10月16日16:00
5.缴费确认时间
2025年10月10日9:00-2025年10月17日12:00
(二)报名注意事项
1.本次公开招聘不设开考比例。报考人员每人只能选择一个岗位进行报名(详见附件1、2),报名与考试时使用的身份证必须一致。
2.本次公开招聘岗位专业参照《江苏省2025年度考试录用公务员专业参考目录》设置,报考人员所学专业应符合报考岗位的专业要求。专业参考目录未列出的专业、留学人员的毕业专业,由招聘单位根据招聘公告中明确的专业条件、报考人员所学专业课程、研究方向等认定是否符合招聘岗位的专业要求。专业名称已经调整的专业,如调整前或调整后的专业符合招聘岗位的专业要求,毕业院校以书面形式证明调整前后的专业为同一专业或专业课程基本一致,视为符合专业要求。
3.招聘单位根据报考人员提供的信息进行网上资格初审。资格初审通过后的信息不得更改,未通过资格审查的报考人员,在报名期内,可以再改报符合条件的其他岗位。
4.报考人员网上提交报名信息后可到报名网站查询是否通过资格初审,通过资格初审(含上传照片审核)人员网上缴纳报名笔试费100元,缴费成功后不退还报名费。
5.未按时在网上上传照片、缴纳报名笔试费的视为报名无效。
6.常州市各级卫生健康医疗卫生机构编外(含备案制)工作人员报考须在资格复审时提供单位同意报考证明。
7.严格执行《事业单位公开招聘违纪违规行为处理规定》。报考人员应根据公布的报考条件和具体岗位要求,如实、准确、完整地填写报名信息,提交相关材料,如对报考资格条件存在疑问,应在报名时间截止前向招聘单位咨询确认。报考人员提供虚假报考申请材料,或伪造、变造有关证件、材料、信息,骗取考试资格的,将按有关规定严肃处理。资格审查贯穿招聘全过程,报考人员存在不得报考的情形或者不符合报考资格条件的,在招聘工作任何环节一经查实,立即取消其报考或聘用资格。
三、考试组织
(一)招聘单位负责组织开展资格复审、考试工作。
(二)考试前,招聘单位组织资格复审。资格复审合格,取得考试资格;资格复审不合格,取消考试资格。对资格复审结果有异议的,报考人员可在收到通知后1个工作日内向市卫生健康委陈述申辩。资格复审具体事项在招聘单位网站另行通知。按“2025年毕业生”身份报考的人员,应在资格复审时提供《“2025年毕业生”身份承诺书》(附件3)。
(三)本次招聘按照招聘单位制定的考试工作方案执行,考试工作方案明确岗位具体考试方式、考试时间、成绩计算方法和公布方式等内容,在考试实施前至少5个工作日报市卫生健康委审核同意后在各招聘单位网站或其他媒体上公告。
考试内容主要为岗位所需的专业知识、专业能力以及综合素质等。本次招聘可以采取直接面试的考试方式,也可采取笔试和面试相结合的考试方式,其中:组织笔试考试的,笔试成绩占总成绩的比例不低于30%。总成绩按100分计算,合格线不低于60分,低于合格线人员不得参加体检。面试成绩当场公布。
四、体检和考察
在考试合格人员中根据报考人员的综合成绩,按与岗位拟聘用人数1︰1的比例从高分到低分确定参加体检人选。体检由招聘单位按规定组织实施,体检标准参照录用公务员的通用体检标准执行,体检费用由体检人选自理。体检人选如有严重酗酒、精神病史或者滥用精神类药物史等情形的,应在体检表中填报,并向体检医生说明,如隐瞒不报,一经发现,不予录取或解除人事聘用关系。
招聘单位按规定制定考察工作方案,明确考察的内容、方法等,对体检合格人员组织考察,市卫生健康委负责监督。
五、公示和聘用
招聘单位根据考试、体检和考察结果确定拟聘用人员,拟聘用人员名单在公告发布网站公示7个工作日。拟聘用人员名单公示后,报考人员如无正当理由放弃聘用资格的,招聘单位或市卫生健康委可以在名单公示结束后的1年内取消其再次报考本单位或其直属事业单位的资格。
对公示无异议人员,招聘单位为进编和备案制人员办理相关手续,签订3年以上聘用合同,并约定试用期(初次就业的试用期为12个月,其他人员试用期为6个月)。试用期内被证明不符合岗位要求的,取消聘用资格,解除聘用合同。拟聘用人员除依法依规解除聘用合同外,应在招聘单位最低服务3年(含试用期),服务期内不得调动到其他单位。招聘单位与不进编(不含备案制)人员按规定办理相关手续。
拟聘用人员与原工作单位签有劳动(聘用)合同或协议的,由本人与原单位按照有关规定自行协商解除关系。拟聘用人员应在招聘单位通知报到后30日内携带相关材料准时报到,逾期视同自动放弃聘用资格。
因体检或考察不符合要求、拟聘用人选公示结果影响聘用、拟聘人选明确放弃聘用以及其他原因导致拟聘岗位出现空缺的,在该岗位的考核合格人员中,按综合成绩从高分到低分依次递补。
聘用审批完毕后不再递补。
六、咨询与监督
招聘岗位要求的专业、学历、学位等资格条件方面的问题,由招聘单位负责解释。招聘咨询电话如下:
1.常州市第一人民医院0519-86607806
2.常州市第二人民医院0519-81087659
3.常州市中医医院0519-89896983,89896918
4.常州市肿瘤医院0519-69807027,69807038
5.常州市妇幼保健院0519-88581822,88581621
6.常州市儿童医院0519-69808055
7.常州市第七人民医院0519-69800515
8.常州卫生高等职业技术学校0519-85220510,85220509
咨询时间:工作日上午9:00-11:00,下午2:00-4:00
招聘监督电话:0519-85682570,0519-85682579
七、本公告由常州市卫生健康委员会负责解释。
附件:
1.2025年常州市卫生健康委员会直属事业单位公开招聘第二批高层次、紧缺专业人才岗位表(进编)

2.2025年常州市卫生健康委员会直属事业单位公开招聘第二批高层次、紧缺专业人才岗位表(不进编)
常州市卫生健康委员会
2025年9月28日

Copyright © 2020 新思路职业培训学校有限公司 版权所有 All Rrghts Reserved.
执业医师考试,执业护士考试,医院招聘考试,健康管理师,中医推拿师,育婴师,执业药师考试,执业药师培训,执业护士培训,执业医师培训,医院考试培训
0551-65639769