

受鸠江区官陡街道社区卫生服务中心委托,安徽皖信人力资源管理有限公司代为组织实施面向社会公开招聘劳务派遣工作人员,现有关事项公告如下:
一、招聘岗位及名额
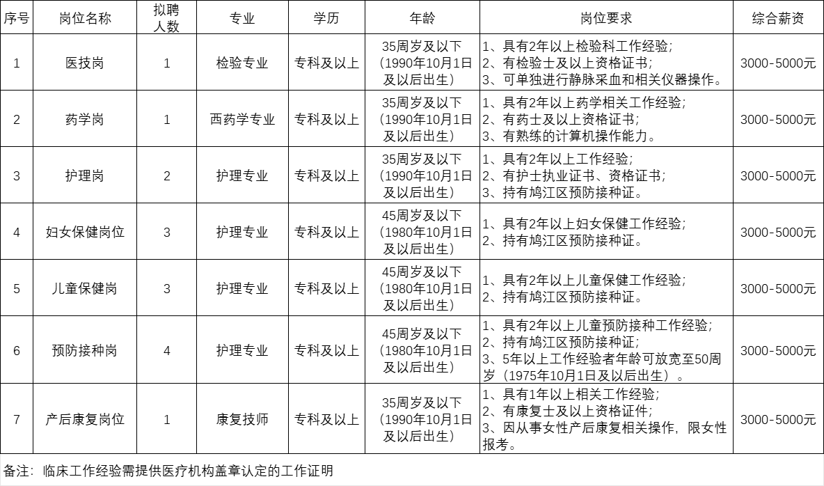
本次招聘劳务派遣工作人员15名(详见附件1岗位计划表)。
附件下载:官陡街道社区卫生服务中心劳务派遣工作人员岗位计划表.xlsx
二、招聘条件
招聘对象为历届大学专科及以上毕业生以及符合招聘岗位条件的人员,且必须符合以下条件:
1.具有中华人民共和国国籍,享有公民的政治权利,拥护中国共产党的领导;
2.思想政治素质好,忠诚正直,遵纪守法,品行端正,履职尽责,具有为民服务的精神,热爱基层,善于做群众工作;
3.有正常履行工作岗位职责的身体条件。
有下列情形之一者不能参加报名:
1.不符合岗位条件的人员;
2.现役军人;
3.经政府人力资源社会保障部门认定具有考试违规行为且在停考期内的人员;
4.犯罪受过刑事处罚的人员和曾被开除公职的人员、受到党纪政纪处分期限未满或者正在接受纪律审查的人员、处于刑事处罚期间或者正在接受司法调查尚未作出结论的人员;
5.国家、省有关规定,尚在最低服务年限内的机关、事业单位正式在编工作人员; 6.规定不得参加报考或聘用为事业单位工作人员的其他情形人员;
7.录取后不能与原单位解除合同的人员;
8.失信被执行人;
9.不符合党内规定和国家法律法规及相关政策规定的。
三、招聘程序及办法
(一)网上报名及资格初审
1.考生登录“皖信人力标准化招聘考试网”(http://wxpta.ahwxhr.com)网上报名端口进行网络报名,另下载《诚信考试承诺书》手写签字并上传(附件2)。请使用电脑端谷歌浏览器或360浏览器极速模式,手机端仅可查看信息。考生所填信息必须真实无误,每位报考人员限报一个岗位,并使用同一有效居民身份证报名和参加考试。凡因弄虚作假或虽通过资格审查但实际与报考条件规定不符的,一经查实,即取消考试、聘用资格。对伪造、变造有关证件、材料、信息,骗取考试资格的,将按相关法律法规给予严肃处理。
2.统一报名时间:2025年10月9日9:00起至10月16日下午17:00,逾期不再补报。
3.资格审查:招聘委托单位对报考人员进行资格审查,报考人员于个人报名后24小时至10月16日17:00前登录“皖信人力标准化招聘考试网”(http://wxpta.ahwxhr.com)查询是否通过资格审查。因材料提交不全,未通过审查的,可在10月17日17:00前修改或补充相关报名信息及材料后重新提交1次,未按时提交视为自动放弃。
其中:(1)国外学历须提供教育部中国留学服务中心出具的学历(学位)认证书以及我国驻外使馆开具的有关证明材料。(2)报考岗位有工作经验要求的,需提供历年社保缴纳记录和单位开具的工作岗位及从事岗位年限证明或其他能证明工作岗位、从事岗位年限的文件;报考岗位有执业资格或专业技术职称要求的,需提供相关证书原件图片。
以上材料均要求上传原件图片。报考者的资格审查贯穿整个招聘工作全过程。凡发现报考者不符合报考条件的,随时取消招聘资格。
4.缴费确认。通过资格审查的报考人员,请尽快登录“皖信人力标准化招聘考试网”(http://wxpta.ahwxhr.com)缴纳笔试费(45元),缴费截止时间为10月18日17:00。缴费成功后不可申请退款,未按时缴费视为自动放弃报考资格。
为确保新进人员素质,报考人数与岗位招聘数的比例不低于3:1。因报考人数较少难以达到开考比例,经批准可降低比例为2:1。仍不足规定开考比例的,取消或核减岗位招聘计划数。
5.笔试准考证下载。考生完成网上报名、资格审查及笔试缴费后,请关注“皖信人力标准化招聘考试网”(http://wxpta.ahwxhr.com),点击“个人中心-准考证打印”下载打印笔试准考证,笔试相关事宜将以公告形式发布。同时,请考生保持电话畅通,留意短信以及被拦截短信。
(二)考试
招聘考试采取笔试与面试相结合的办法进行。
1.笔试
(1)笔试时间、地点等相关事宜将在考生自行下载的笔试准考证中详细说明。
(2)笔试采取闭卷形式进行,满分100分。科目为《医学基础知识》(不指定考试参考资料)及时政,相关专业知识占比60分,时政占比40分。笔试具体时间和地点见笔试准考证。
(3)考生应携带准考证和本人有效居民身份证原件按照规定的时间到考点参加笔试。
(4)笔试成绩公布。笔试结束后,笔试成绩及进入面试人员资格复审公告将在“皖信人力标准化招聘考试网”(http://wxpta.ahwxhr.com)公布,请考生随时关注。
2.资格复审
(1)请关注“皖信人力标准化招聘考试网”(http://wxpta.ahwxhr.com)公告,资格复审时间及事宜将以公告形式发布。面试入围人员按照与岗位招聘计划数比例从笔试成绩高分到低分确定。入围面试人员参加资格复审,因考生放弃或资格审查不合格等原因出现入围人选缺额的,在同岗位笔试人员中按笔试成绩高低顺序等额递补。面试入围人员最后一名如有多名考生笔试成绩相同的,一并确定为面试入围人选。面试入围人数不足比例的,按实际人数确定。
(2)资格复审采取现场审查方式进行。资格复审时,报考人员应提供本人有效居民身份证原件、学历(学位)证书、招聘岗位规定要求的相关证书、证明等原件等材料。
(3)资格复审依据招聘公告规定的报考资格条件和应聘人员网上报名时提供的照片与信息进行。凡与报考资格条件要求不符或不能按规定提供证件材料的,取消其参加专业测试资格。由此出现人选缺额的,依笔试成绩从高分到低分,在规定时间内依次等额递补。
(4)如确有特殊情况不能参加现场资格复审者,可由他人代审,代审者除携带上述相关材料外,还需提供委托书(见附件3)并携带应聘人员的身份证复印件和代审人员的身份证原件和复印件。以上材料均要求原件。逾期不提供本人相关证明材料者,视作自动放弃面试资格。
(5)报考者的资格审查贯穿公开招聘工作的全过程。凡发现报考者不符合报考条件的,随时取消招聘资格。
3.面试
(1)资格复审通过的报考人员需登录“皖信人力标准化招聘考试网”(http://wxpta.ahwxhr.com)进行参加面试的确认并按规定缴纳面试费用80元。面试相关事宜另行通知,请及时关注后续公告并保持通讯畅通。
(2)面试采取半结构化面试,重点测试考生的专业能力和综合素质,主要为组织协调、语言表达、综合分析和解决问题的能力,面试成绩满分为100分,面试成绩当场评定并向考生公布。其中实际参加面试人员少于或等于岗位招聘计划数的,面试成绩须达到当日参加同一考官组所有考生的平均分数,方可进入体检和考察程序。
4.汇总成绩
按照笔试成绩和面试成绩5:5的比例合成计算综合成绩。上述成绩均保留两位小数,第三位四舍五入。依据综合成绩,从高分到低分的顺序,按照职位招聘计划数1:1的比例等额确定体检人选。若出现总成绩并列的情况,则以报考人员的面试成绩为依据,从高分到低分确定;若面试成绩再次相同,则以报考人员笔试科目中“公文处理与写作”成绩为依据,从高分到低分确定。若考生各环节成绩均相同,则采取加试的方法,加试方案另行公布。
(三)体检和考察
体检工作按照有关规定组织实施。体检在三甲等以上综合性医院进行。体检工作结束后,由医院出具“合格”或“不合格”的结论性意见,并加盖医院体检专用公章。
考察工作根据拟聘用岗位的要求,采取多种形式,全面了解掌握考察对象在政治思想、道德品质、能力素质、遵纪守法、廉洁自律、岗位匹配等方面的情况以及学习工作和报考期间的表现,同时要核实考察对象是否符合规定的报考资格条件,提供的报考信息和相关材料是否真实、准确,是否具有报考回避的情形等方面的情况,并提供客观、详实的组织考察材料。
根据《关于加快推进失信被执行人信用监督、警示和惩戒机制建设的实施意见》(皖办发〔2017〕24号)等文件精神,考察结束时考察对象仍属于失信被执行人的,考察环节不予合格。
体检、考察合格人选出现缺额的,按照规定程序和时限,在同岗位报考人员中,按考试最终成绩从高分到低分依次等额递补。若录用人员在录用公告发布后一个月内未及时到岗,视为自动放弃该岗位。
(四)公示和聘用
对体检、考察合格的拟聘用人员,报市相关部门备案,在“皖信标准化招聘考试网”网站(http://wxpta.ahwxhr.com/)进行公示,按规定公示5天。公示期满,对没有异议或者反映问题不影响聘用的,按照规定程序办理报批或备案手续;对有严重问题并查有实据的,不予聘用;对反映有严重问题,但一时难以查实的,暂缓聘用,待查实并做出结论后再决定是否聘用。证书与证明材料不一致的,取消录用资格。
建立考生人才库。本次招聘对已参加面试的考生进行备选登记。如岗位出现空缺,公司可根据需要依次递补,递补有效期自首次发布拟聘用公告之日起计算,设置为6个月。
四、工资待遇
本次聘用人员实行劳务派遣方式进行管理,与第三方签订劳动合同。试用期2个月,试用期内工资按80%发放,试用期满考核合格的予以聘用,试用期内考核不合格者,解除劳动合同。入职起购买五险,试用期后购买公积金。首期聘期为1年,首聘期满考核合格,经双方协商一致,可以续聘,重新签订劳动合同;首聘期满考核不合格者,终止劳动合同。
五、纪律要求
要严肃公开招聘纪律,对招聘过程中违反公开招聘规定的行为要坚决予以制止和纠正,确保招聘工作的公开、公平、公正。
六、注意事项
1.笔试、面试以及录用情况届时可在“标准化招聘考试网”网站(http://wxpta.ahwxhr.com/)查询。
2.笔试、面试时,考生须携带身份证或其他有效证件。证件不齐或不符合要求者取消笔试、面试资格。
3.考生填报的个人信息和提交的材料应当真实、准确,凡弄虚作假的,一经查实,即取消考试或聘用资格;已签订聘用合同的,立即解除合同。
4.本公告解释权归安徽皖信人力资源管理有限公司芜湖分公司所有。
咨询电话:0553-3880300
(工作日:上午8:30-11:30、下午14:30-17:00)
2025年9月30日
附件下载:
1:官陡街道社区卫生服务中心劳务派遣工作人员岗位计划表.xlsx

Copyright © 2020 新思路职业培训学校有限公司 版权所有 All Rrghts Reserved.
执业医师考试,执业护士考试,医院招聘考试,健康管理师,中医推拿师,育婴师,执业药师考试,执业药师培训,执业护士培训,执业医师培训,医院考试培训
0551-65639769