

山东港口医养集团日照港口医院成立于1984年,隶属于山东港口集团,是日照市直六家公立医院之一,是集医疗、教学、科研、预防、保健功能于一体的非营利性二级甲等综合医院。医院现设有31个临床科室,8个医技科室,设有1个分院区,1个社区卫生服务站,1个中西医结合门诊。医院占地面积为2.9万余平方米,现建筑面积为3.94万平方米,编制床位400张。新门诊综合楼已开工建设,届时院区整体建筑面积将达到11万平方米,床位达到800张以上。
医院拥有国内先进的全层流净化数字化手术室6间,DSA介入手术室1间,拥有西门子SOMATOM Force双源CT、GE大孔径3.0T磁共振、GE血管造影机、飞利浦1.5T双梯度磁共振、联影智能CT、飞利浦EPIQ7/西门子/GE/迈瑞等高端彩超、法国鹰演全身健康扫描仪等先进诊疗设备60余台套,为疾病的正确诊断与治疗提供了保证。
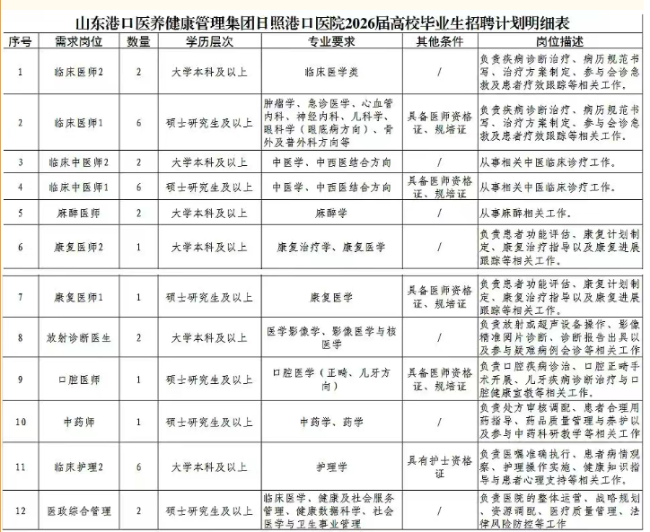
关于招聘

线上报名方式
投递渠道:https://campus.51job.com/spgzp2026
(进入网站后投递简历,完成线上报名)
1️⃣ 进入招聘主页
2️⃣ 点击"招聘职位"
3️⃣ 下拉选择"山东港口医养集团"岗位专区
4️⃣ 注意看招聘单位哦~↓↓↓
应聘资格
2.存在档案造假、违规异地高考、个人诚信问题、违法违纪等情形的,不接受报名;被录用后发现的,解除劳动合同。
3.符合招聘岗位专业要求以及其他条件。
招聘咨询电话
咨询热线:0633-8386925

Copyright © 2020 新思路职业培训学校有限公司 版权所有 All Rrghts Reserved.
执业医师考试,执业护士考试,医院招聘考试,健康管理师,中医推拿师,育婴师,执业药师考试,执业药师培训,执业护士培训,执业医师培训,医院考试培训
0551-65639769