

海军军医大学(第二军医大学)孕育于烽火硝烟,诞生于建国伊始,经过70余年的深耕厚植,办学底蕴深厚,秉承“求实、创新、严谨、献身”的校训,弘扬“博雅、仁爱、笃行”的大学精神,为国家、军队培养了数以万计的高层次医学人才,涌现出“模范医学专家”吴孟超、“红十字方队”医疗服务博士团、“最美新时代革命军人”陈静等一大批时代典型。招生学科专业齐全,现有博士学位授权一级学科11个,博士专业学位类别授权2个;硕士学位授权一级学科13个,专业学位类别授权8个,涉及教育学、理学、工学、医学、军事学和管理学6大门类;为国家“双一流”和军队“双重”学科建设院校,国家“211工程”重点建设院校,现有1个“双一流”建设学科(基础医学),3个A类学科(药学、特种医学、护理学),11个学科进入ESI国际学科排名前1%,2个学科(临床医学、药理学与毒理学)进入ESI学科全球排名前1‰。导师队伍力量雄厚,现有研究生导师近700名,先后涌现出7名两院院士、10名“973”首席科学家、26名“长江学者”、8名国家“万人计划”科技领军人才、12名“百千万人才工程”国家级人选、61名国家“杰青”和“优青”。科教创新平台领先,拥有免疫与炎症全国重点实验室、国家肝癌科学中心等11个国字号科教平台,12个国家级教学、创新团队,获得全国医学领域首个国家最高科学技术奖、首届国家科技进步创新团队奖、国家科技进步一等奖、自然科学二等奖等高等级成果,获批国家自然科学基金1625项。品牌特色优势明显,大学在医学基础理论、临床技术等方面创造了多项世界首例和全国第一,长海、长征、东方肝胆外科三所三级甲等附属医院享誉全国,“烧、心、肝”“骨、脑、肾”等传统品牌优势明显,消化、泌尿、血管、胰腺、移植、风湿免疫等新兴品牌特色逐步彰显,先后建成国家消化系统疾病临床医学研究中心、华东地区最大的烧创伤中心,脑卒中诊疗数质量居亚洲前列,胶囊内镜机器人登上博鳌论坛,获批35个军队临床重点专科。人才培养成效显著,先后招收培养研究生15900余名,成为军队和地方医疗卫生行业人才培养的重要输出基地,大多数毕业研究生成为国防卫生事业的骨干力量和医疗卫生系统的学科带头人;获得全国百篇优秀博士学位论文18篇(1999年-2013年),全军优秀硕士、博士学位论文109篇;《医学免疫学研究生拔尖创新人才“思行”培养模式的探索与实践》荣膺首届中国学位与研究生教育学会研究生教育成果奖特等奖;共同完成的《我国临床医学教育综合改革的探索和创新》荣获国家级教学成果特等奖。
我校可招收理学、工学、医学、军事学、管理学5个学科门类的学术学位硕士研究生和应用心理、临床医学、口腔医学、公共卫生、护理、药学、中药7个类别的专业学位硕士研究生。学术学位硕士研究生,以培养从事基础理论或应用基础理论的研究人员为目标,侧重于学术理论水平和实验研究能力的培养,学生毕业时授予相应学科门类的学术学位;专业学位硕士研究生,以培养高级应用型人才为目标,侧重于从事实践工作能力的培养,学生毕业时授予专业学位。
一、培养目标
为军队和地方培养热爱祖国,拥护中国共产党的领导,拥护社会主义制度,遵纪守法,品德良好,具有服务国家、服务人民的社会责任感,掌握本学科坚实的基础理论和系统的专业知识,具有创新精神、创新能力和从事科学研究、教学、管理等工作能力的高层次学术型专门人才以及具有较强解决实际问题的能力、能够承担专业技术或管理工作、具有良好职业素养的高层次应用型专门人才。
二、招生计划及对象
军队计划:由军委机关下达,计划数量及招生专业以军委机关下达的通知为准,招生对象包括军队在职军官、军队院校应届军人本科毕业生和军队文职人员。学术学位招生学科包括生物学(0710)、生物医学工程(0831)、基础医学(1001)、临床医学(1002)、口腔医学(1003)、公共卫生与预防医学(1004)、中西医结合(1006)、药学(1007)、中药学(1008)、特种医学(1009)、护理学(1011)、公共管理学(1074)、军事后勤学(1107),专业学位招生学科包括应用心理(0454)、临床医学(1051)、口腔医学(1052)、公共卫生(1053)、护理(1054)、药学(1055)、中药(1056)。
无军籍地方计划:军委机关和教育部联合下达的无军籍地方研究生招生计划,招生对象为高校应往届生。地方计划硕士研究生,入学不入伍,学费每年8000元,住宿费每年1000元,在学期间享受学校无军籍地方研究生奖助学金,参照军人学员,实行请销假、一日生活、留营住宿等管理制度。毕业后颁发教育部承认的学历和学位证书,自主就业,学校根据上海市高校毕业生就业指导中心有关规定派遣就业。学术学位招生学科包括生物学(0710)、基础医学(1001)、临床医学(1002)、公共卫生与预防医学(1004)、中西医结合(1006)、药学(1007)、中药学(1008)、特种医学(1009)、护理学(1011)、公共管理学(1074),专业学位招生学科包括应用心理(0454)、临床医学(1051)、公共卫生(1053)、护理(1054)、药学(1055)、中药(1056)。
军队计划和无军籍地方计划全日制硕士研究生学制医学门类为3年,其他学科门类为2.5年。军队和无军籍地方招生计划均无非全日制硕士专业学位(如有变化将另行通知)。
三、报考条件
(一)中华人民共和国公民。
(二)拥护中国共产党的领导,品德良好,遵纪守法,勤奋好学,身体健康,立志为国防现代化建设服务。
(三)军队在职军官、军队院校应届军人本科毕业生和军队文职人员报考,须符合军队院校学员入学的体检要求;“非军人”报考,须符合教育部关于普通高等学校招生体检标准。
(四)考生报考临床医学硕士专业学位各领域、口腔医学硕士专业学位,本科学习专业应与报考专业一致。
(五)考生的学历必须符合下列条件之一:
1.国家承认学历的应届本科毕业生(含普通高校、成人高校、普通高校举办的成人高等学历教育等应届本科毕业生)及自学考试和网络教育届时可毕业的本科生。考生录取当年9月1日前必须取得国家承认的本科毕业证书或教育部留学服务中心出具的《国(境)外学历学位认证书》,否则录取资格无效。
2.具有国家承认的大学本科毕业学历的人员。
3.获得国家承认的高职高专毕业学历后满2年(从毕业后到2026年9月1日,下同)或2年以上的人员,以及国家承认学历的本科结业生,可以按照本科毕业生同等学力身份报考。
以同等学力身份报考的考生,必须具备以下要求:①修完本专业大学本科八门主干课程,并提交进修院校教务部门开具的成绩单;②报考专业与所学专业相同或相近。复试时须加试两门业务课。现场报名后须将相关毕业证书、成绩单等复印件寄(送)至我校研究生院招生培养处,审核合格后准许下载准考证。
4.已获硕士、博士研究生学历或学位的人员。
(六)其他需要注意的报考事项和条件
1.军队在职军官和文职人员考生报考,须具有3年以上军队工作经历,在职军官报考须填写《军队在职军官报考研究生推荐审批表》,文职人员报考须填写《军队文职人员报考研究生推荐审批表》,按照军官、文职人员晋升任用批准权限审批,逐级报上级部门备案(《推荐审批表》及审批程序请咨询所在单位人力资源部门)。须在2025年11月25日前(以邮寄时间为准,我校只接收邮政特快专递EMS)将相关报考推荐审批表原件寄(送)至海军军医大学研究生院招生培养处。我校将依据上级备案数据、《推荐审批表》和相关政策规定,审核考生报考资格,对不符合报考资格的考生不予核发准考证。未按照相应程序审批备案,造成不能参加入学考试的,后果由考生本人负责。
2.军队院校应届军人本科毕业生报考,须填写《应届毕业生报考研究生推荐审批表》,由所在单位教务部门审批。未经审批,造成不能参加入学考试的,后果由考生本人负责。
3.在读研究生报考须在报名前征得所在培养单位同意。
四、报名方式
报名包括网上报名和现场确认两个阶段。应届本科毕业生原则上应选择就读院校所在省(区、市)的报考点办理网上报名和现场确认手续。其他考生应选择工作或户口所在地省级教育招生考试机构指定的报考点办理网上报名和现场确认手续。考生填报的报名信息与报考条件不符的,不得参加考试。
(一)网上报名
网上报名时间为2025年10月16日至10月27日(网上预报名时间为2025年10月10日至10月13日,相关工作安排由各省级教育招生考试机构确定并公布),每日9:00-22:00。考生应在规定时间登录“中国研究生招生信息网”(互联网网址:https://yz.chsi.com.cn),浏览报考须知,按教育部、相关省级教育招生考试机构、相关报考点以及我校公告要求报名,同时按要求准确填写个人网上报名信息并提供真实材料。凡因未按要求报名、网报信息误填、错填或填报虚假信息而造成不能考试、复试或录取的,后果由考生本人负责。逾期不再补报,也不得再修改报名信息。
在网上报名时,请考生按教育部和各省级教育招生考试机构规定要求就近选择报考点,我校不是报考点。网上报名需填报的各项内容,请考生认真如实准确填报(联系电话请将座机或亲属手机和个人手机均留下,联系地址、邮编请务必如实详细填写,不要轻易改变,以便寄发录取通知书等材料)。
(二)网上确认
网上报名结束后,请考生牢记网上报名编号,按照各省级教育招生考试机构有关要求进行网上确认。
1.报考点网上确认时间:按教育部规定,网上确认时间由各省级教育招生考试机构根据国家招生工作安排和本地区报考组织情况自行确定和公布。请考生及时关注相关省级教育招生考试机构发布的公告,按照要求在规定时间内核对并确认个人网上报名信息,逾期不再补办。
2.网上确认时应当积极配合报考点根据核验工作要求提交补充材料。
3.上海考生网上确认方式以同济大学公告为准,沪外地区考生网上确认以各省级教育招生考试机构公告为准。
4.所有考生均应当对本人网上报名信息进行认真核对并确认。报名信息经考生确认后一律不作修改,因填写错误引起的一切后果由考生本人负责。
五、入学考试
(一)考生应当在考前十天左右(具体时间以教育部公告为准),凭用户名和密码登录“中国研究生招生信息网”下载打印《准考证》,招生单位不再给考生寄发《准考证》。《准考证》正反面在使用期间不得涂改。请考生根据时间要求,及时下载打印《准考证》,避免影响考试。请考生务必妥善保管个人网报用户名、密码、《准考证》和居民身份证等,避免因泄漏丢失造成损失。
(二)入学考试分初试(笔试)和复试。考生凭下载打印的《准考证》和第二代居民身份证参加初试。
1.初试科目:①理学、工学和军事学为思想政治理论、英语一、基础课和专业基础课,共计四门,其中基础课和专业基础课满分为150分。②医学门类和应用心理、临床医学、口腔医学、公共卫生、护理、药学、中药7个专业学位类别为思想政治理论、英语一和专业基础综合,共计三门,其中专业基础综合满分为300分。
2.初试时间:2025年12月20日至21日。其中,12月20日上午8:30-11:30,思想政治理论;12月20日下午14:00-17:00,英语一;12月21日上午8:30-11:30,业务课(一);12月21日下午14:00-17:00,业务课(二)。
3.初试地点:考生在网上报名和网上确认时所选择的报考点即为考试地点。考试的具体要求、考场安排以报考点通知为准。
4.复试:时间安排在2026年4月左右。按要求,复试采取差额形式,差额比例一般不低于120%。考核内容包括专业知识考核、英语考试和专家组面试等,可为笔试、面试和技能操作等。依据上级规定和学校复试管理办法,总成绩由初试成绩和复试成绩组成,初复试成绩权重、换算方法及要求,以后续公布的2026年复试录取办法为准。同等学力考生,复试时须加试两门本科主干课程。具体复试内容及要求届时请查询我校招生信息网(互联网网址:https://ao.smmu.edu.cn),我校复试录取办法将提前公布。学校在复试前将对考生的居民身份证、学历学位证书、学生证等报名材料及考生资格进行审查,对不符合规定者,不予复试。
5.调剂:调剂政策参照教育部和军队有关调剂规定和要求执行。
六、有关初试科目
思想政治理论、英语一、数学一、临床医学综合能力(西医)、临床医学综合能力(中医)和心理学专业基础均为国家统考科目。非统考综合科目涵盖内容如下:
308护理综合:含护理学基础、内科护理学、外科护理学。
349药学综合:含药物化学、药物分析学、药剂学、药理学。
350中药专业基础综合:含中药化学、中药药剂学、中药鉴定学、中药资源学。
352口腔综合:含生理学、生物化学、口腔组织病理学、口腔解剖生理学。
353卫生综合:含环境卫生、劳动卫生、营养与食品卫生学、流行病学、卫生统计学。
614卫生事业管理综合:含卫生管理统计学、卫生事业管理学、医院管理学、社会医学、卫生经济学。
617生物综合(二):含生理学、生物化学、细胞生物学、分子生物学。
651军事学基础:参考《军事基础》考试大纲和考试指南。
703生物综合(一):含生理学、生物化学、细胞生物学。
804动物学:含动物学。
805生物化学(Z):含生物化学。
816生物材料与组织工程:含生物材料与组织工程。
819军队卫生勤务学:含军队卫生勤务学。
上述自命题科目考试内容和主要参考书目,请查询我校招生信息网(互联网网址:https://ao.smmu.edu.cn)《关于公布硕士研究生招生考试初试自命题科目主要参考书目和变更部分考试科目的公告》。
七、几点说明
(一)招生专业方向及导师见附件和查询中国研究生招生信息网(互联网网址:https://yz.chsi.com.cn)“硕士专业目录”。学校招生计划以教育部和军委机关下达的2026年研究生招生计划为准,最终各院系和专业招生人数以学校正式下达的招生计划文件为准、拟招收推免生数以最后推免生系统确认的录取人数为准。我校将保留根据教育部和军委机关下达的计划以及各专业上线生源情况对各专业招生人数进行调整的权力。
(二)军队在职军官和文职人员考生报考,未经审批和备案的,不能参加入学考试,后果由考生本人负责。
(三)根据国家《关于医教协同深化临床医学人才培养改革的意见》,被录取为临床医学硕士专业学位和口腔医学硕士专业学位的研究生,将按照临床医学类专业学位研究生教育与住院医师规范化培训制度衔接模式培养。已经获得住院医师规范化培训合格证书人员原则上不得报考临床医学、口腔医学专业学位硕士研究生。
(四)考生体检工作参照《教育部 卫生部中国残疾人联合会关于印发<普通高等学校招生体检工作指导意见>的通知》要求,在复试时组织。
八、其他
未尽事宜及相关表格下载请考生查询海军军医大学招生信息网(公网地址:http://ao.smmu.edu.cn)。相关内容以教育部和军队最新文件要求为准,我校将及时发布公告。
通信地址:上海市政通路41号海军军医大学研究生院,收件人:招生培养处,联系电话:021-81870842,邮编:200433(只接收邮政特快专递EMS)。
招生咨询电话:021-81870842;咨询邮箱:yjszsw@smmu.edu.cn;监督电话:021-81870101。
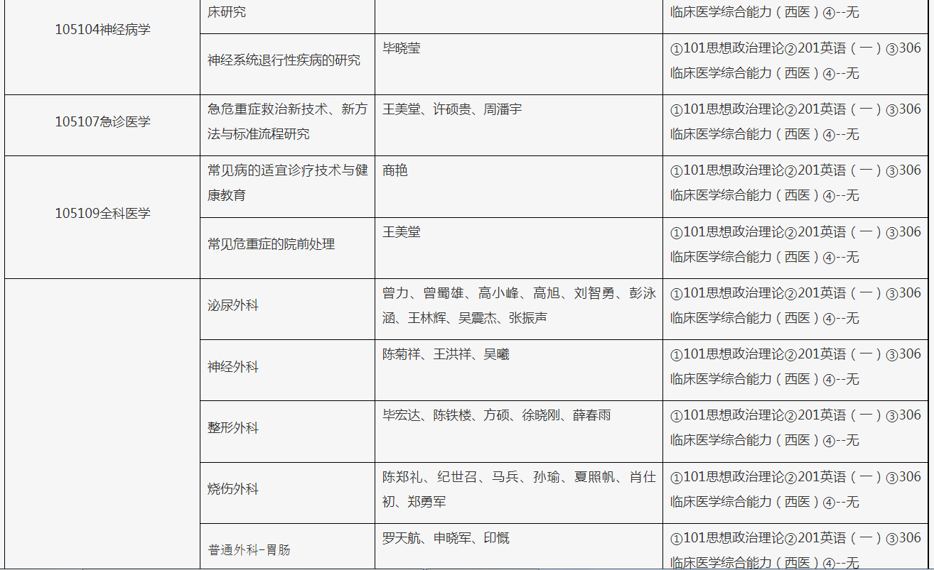
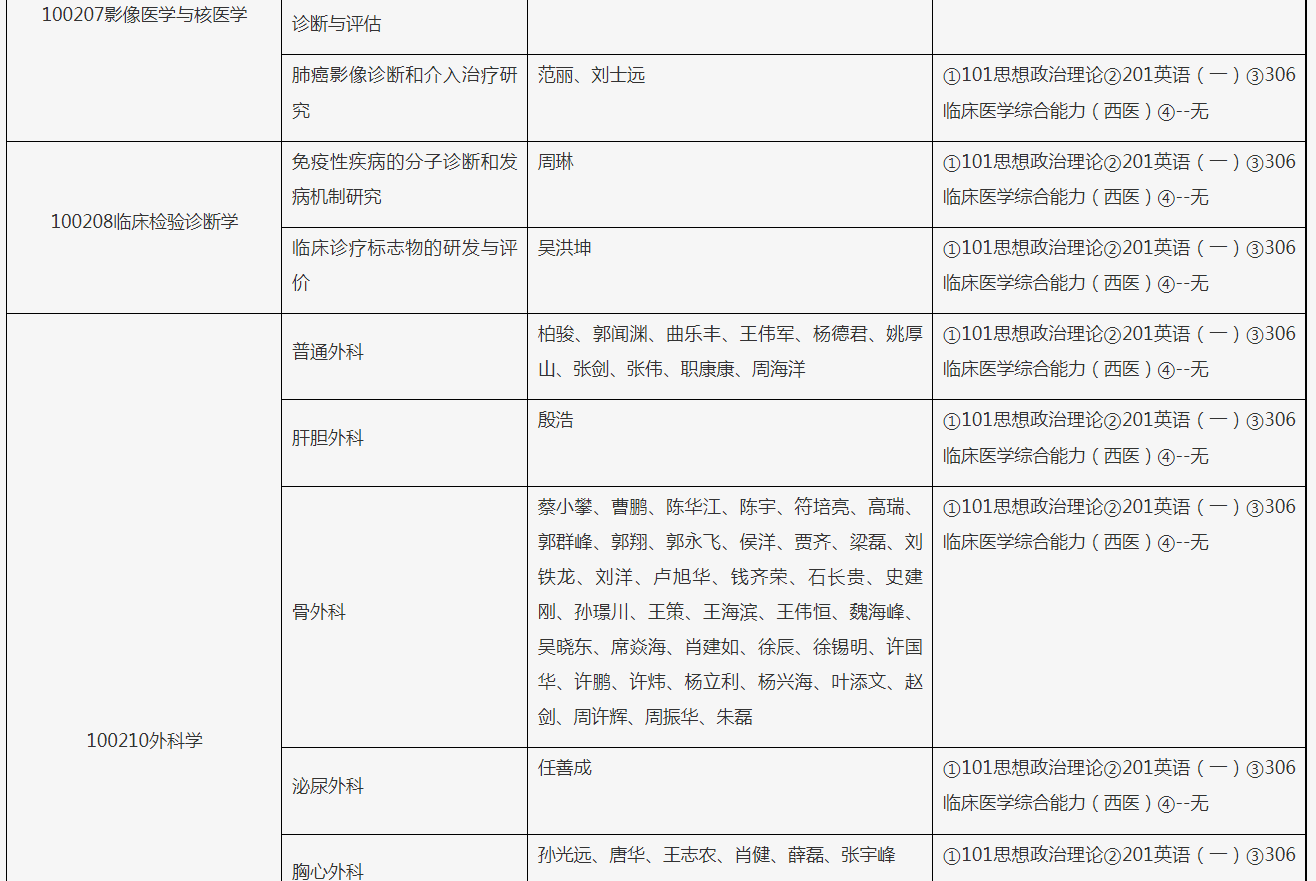
海军军医大学2026年硕士研究生招生专业目录

































Copyright © 2020 新思路职业培训学校有限公司 版权所有 All Rrghts Reserved.
执业医师考试,执业护士考试,医院招聘考试,健康管理师,中医推拿师,育婴师,执业药师考试,执业药师培训,执业护士培训,执业医师培训,医院考试培训
0551-65639769