

广州医科大学创办于1958年,是国家“双一流”建设高校、全国首批“卓越医生教育培养计划”试点高校和广东省高水平大学重点建设高校。学校汇聚了诺贝尔奖获得者(特聘)、共和国勋章获得者、中国两院院士(含特聘)、海外院士(含特聘)、教育部创新团队等一批优秀教师。学校拥有一级学科博士学位授权点4个,专业学位博士授权点1个,一级学科硕士学位授权点9个,专业学位硕士授权点9个。欢迎广大考生报考!
一、招生计划
(一)2026年计划招收硕士研究生约1900名。硕士研究生招生专业目录拟招生总人数为预计招生计划数,含推免生和普通招考生,包括非定向就业和定向就业两种类型,实际招生人数以教育部、广东省下达的招生计划为准。
(二)2026年我校部分学科方向拟招收“退役大学生士兵”专项硕士研究生,招生计划约5个,具体招收学科方向见招生专业目录。
二、培养方式
(一)全日制:指符合国家研究生招生规定,全脱产在校学习的研究生。我校全部学科方向均招收全日制硕士研究生。
(二)非全日制:指符合国家研究生招生规定,在从事其他职业或者社会实践的同时,采取多种方式和灵活时间安排进行非脱产学习的研究生,应届生及非在职人员不得报考非全日制研究生。我校招收“非全日制”硕士研究生专业仅有“公共管理(专业学位)”。原则上非全日制硕士研究生招收在职定向就业人员。
三、学位类型
(一)学术学位:侧重于培养学术研究、科研能力等,以培养科研型人才为目标。
(二)专业学位:侧重于培养实践能力,以培养应用型人才为目标。
四、报考条件
(一)报名参加全国硕士研究生招生考试的人员,须符合下列条件:
1.中华人民共和国公民。
2.拥护中国共产党的领导,品德良好,遵纪守法。
3.身心健康,身体健康状况符合规定的体检要求。
4.考生学业水平必须符合下列条件之一:
(1)国家承认学历的应届本科毕业生(含普通高校、成人高校、普通高校举办的成人高等学历教育等应届本科毕业生)及自学考试和网络教育届时可毕业本科生。考生录取当年入学前必须取得国家承认的本科毕业证书或教育部留学服务中心出具的《国(境)外学历学位认证书》,否则录取资格无效。
(2)具有国家承认的大学本科毕业学历的人员(须在报名网上确认截止日期前取得毕业证书);
(3)获得国家承认的高职高专毕业学历后满2年(从毕业后到录取当年入学之日)或2年以上的人员,以及国家承认学历的本科结业生,且符合以下要求的,按本科毕业同等学力身份报考。
a.取得与报考专业相同或相近专业的大学本科主干课程成绩8门以上(须由大学教务部门出具成绩证明);
b.公开发表过与所报考专业相关的较高水平学术论文;
c.通过全国大学英语四级考试(或≥425分);
d.复试时需通过加试的两门本科主干课程。
(4)已获硕士、博士研究生学历或学位的人员。
5.考生须按照与本科毕业专业相关或相近专业进行报考,生物和医学类各专业仅接受本科学历为生物、医药相关专业的考生报考。
6.在校研究生报考须在报名前征得所在培养单位同意。广州医科大学不接受学生同时攻读两个(及以上)不同层次或相同层次的学位。
7.我校不接收未按国家有关规定完成履约责任的“农村订单定向生”类考生(含违约生)报考。符合报考条件的定向生,经原签约行政机关或定向服务单位同意后可以报考,并按要求提交同意报考函。未经原签约行政机关或定向服务单位同意报读研究生的,或未按要求提交经原签约行政机关或定向服务单位同意报考函的考生,视为违约,不得报考。如未按上述要求,因故造成最终无法考试、复试、录取,后果均由考生自行负责。
8.报考就业方式为“定向”的考生,须在报名前征得定向单位书面同意。
(二)报考临床医学、口腔医学和中医硕士研究生(专业学位)的考生,还须满足以下报考条件:
1.临床医学硕士专业学位(专业代码为“1051**”),仅接受本科毕业于五年制的临床医学类(含临床医学、麻醉学、医学影像等)专业的本科毕业生(含应届)报考。
2.口腔医学硕士专业学位(专业代码为“105200”),仅接受本科毕业于五年制口腔医学专业的本科毕业生(含应届)报考。
3.中医硕士专业学位(专业代码为“1057**”),仅接受本科毕业于五年制中医学、针灸推拿学、中西医临床医学专业的本科毕业生(含应届)报考。
4.我校临床医学、口腔医学、中医硕士专业学位研究生招生对象为符合医师资格考试报考条件规定专业的应届或往届本科毕业生,其中以香港居民和澳门居民身份报考的须为永久性居民。被录取为临床医学、口腔医学和中医硕士专业学位的学生,均须参加住院医师规范化培训。入学前已获得住院医师规范化培训合格证书的人员,不得报考临床医学、口腔医学和中医硕士专业学位。
(三)报考公共管理(专业代码为“125200”)专业学位硕士研究生的考生,须符合以下条件:
1.符合上述第(一)点中第1、2、3、6、7、8项要求。
2.大学本科毕业后有3年以上工作经验的人员;或获得国家承认的高职高专毕业学历或大学本科结业后,符合我校同等学力身份报考条件且有5年以上工作经验的人员;或获得硕士、博士研究生学历或学位后有2年以上工作经验的人员。
五、报名程序
报名包括网上报名和网上确认两个阶段。所有考生均须在规定时间内参加网上报名和网上确认,逾期不再补办。
报考点是报名和参加考试的地点,请谨慎选择。应届本科毕业生原则上应选择就读学校所在地省级教育招生考试机构指定的报考点办理网上报名和网上确认手续。公共管理专业学位考生和其他考生应选择工作所在地(一般应有社保证明)或户口所在地省级教育招生考试机构指定的报考点办理网上报名和网上确认手续。因考生个人原因错选报考点、提交证明材料不符合要求,造成后续不能网上确认、考试(含初试和复试)或录取的,后果由考生本人承担。
(一)网上报名要求
1.网上报名时间:2025年10月16日至10月27日,每天9:00—22:00。网上预报名时间为2025年10月10日至10月13日,每天9:00—22:00。
2.考生应在规定时间登录“中国研究生招生信息网”(网址:https://yz.chsi.com.cn,以下简称“研招网”)浏览报考须知,并按要求报名缴费。报名期间,考生可自行修改网上报名信息或重新填报报名信息,但每位考生只能保留一条有效报名信息。逾期不得修改报名信息。
3.报名时,通讯地址必须详细到省、市、区(县)、街道门牌号,调档函、录取通知书等均按考生所提供的网报地址和手机号邮寄。
4.在网上报名期间,报名网站将对考生学历(学籍)信息进行网上校验,并在考生提交报名信息后反馈校验结果。未通过网上学历(学籍)校验的考生应及时到学籍学历权威认证机构进行认证,在网上确认阶段须将认证报告上传提交核验。考生可自行登录“中国高等教育学生信息网”(网址:https://www.chsi.com.cn)查询本人学历(学籍)信息。
5.考生应当认真了解并严格按照报考条件及相关政策要求填报志愿、选择报考点。因不符合报考条件及相关政策要求,造成后续不能网上确认、考试(含初试和复试)或录取的,后果由考生本人承担。
6.考生应当按要求准确填写个人网上报名信息并提供真实材料。考生因网报信息填写错误、填报虚假信息而造成不能考试(含初试和复试)或录取的,后果由考生本人承担。
(二)网上确认要求
1.所有考生(不含推免生)均应在规定时间内按报考点要求在网上核对并确认其网上报名信息、采集本人图像等相关电子信息,逾期不再补办。
2.考生要按照报考点要求准备证件材料,网上确认一般要准备本人第二代居民身份证原件、学生证原件(应届生,注册到对应学期)、学历学位证书原件(往届生)、教育部学籍/学历在线验证报告、网上报名编号等。所有考生均应当对本人网上报名信息进行认真核对并确认。报名信息经考生确认后一律不作修改,因考生填写错误引起的一切后果由其自行承担。
3.在录取当年9月1日前可取得国家承认本科毕业证书的自学考试和网络教育本科生,须凭颁发毕业证书的省级高等教育自学考试办公室或网络教育高校出具的相关证明方可办理报名确认手续。
4.广州医科大学报考点采取网上确认信息、缴纳报名费、采集图像的方式,具体要求和具体时间,将另行在广州医科大学研究生院官网“招生工作”栏目发布相关公告。其他报考点的考生确认报名信息的方式和要求,请查阅相关报考点的信息公告。
5.考生须承诺学历、学位证书和考试身份的真实性,一经查证为不属实,将被取消准考、录取或入学资格,已入校的将被取消学籍。
六、初试
1.初试科目
(1)自命题科目代码及名称:308护理综合、347心理学专业综合、349药学综合(专业学位)、352口腔综合、353卫生综合、611生物综合、614管理综合、616药学综合A(学术学位)、618基础医学综合、620医学工程综合、821分子生物学、828公共管理综合、831信号与系统、835生物医学材料综合、837生物医药综合。
(2)全国统考科目代码及名称:101思想政治理论、199管理类综合能力、201英语(一)、204英语(二)、301数学(一)、302数学(二)、303数学(三)、306临床医学综合能力(西医)、307临床医学综合能力(中医)。
(3)初试科目中各科目满分值:初试科目为4门的专业,第一和第二门科目满分均为100分,第三和第四门科目满分均为150分;初试科目为3门的专业,第一和第二门科目满分均为100分,第三门科目满分为300分。公共管理专业学位硕士初试科目为2门,即管理类综合能力(满分为200分)和外国语(满分100分),均为全国统考科目,思想政治理论科目由学校自命题,在复试中进行。
2.初试时间地点
2026年全国硕士研究生招生考试初试时间为2025年12月20日至21日(每天上午8:30——11:30,下午14:00——17:00)。初试地点由考生所在报考点安排。考生须凭在中国研究生招生信息网下载打印的《准考证》及居民身份证参加初试。选择广州医科大学作为报考点的考生,考试地点安排在广州医科大学番禺校区;选择其他报考点的考生,考试地点由报考点安排。
3.初试成绩查询
考生可关注“广州医科大学研究生院官网”的有关通知(网址http://yjs.gzhmu.edu.cn)以及“中国研究生招生信息网”的通知(网址http://yz.chsi.com.cn),初试成绩将在上述网站公布,考生可在规定时间内查询及打印成绩单,我校不再另发纸质成绩单。
七、复试与体检
1.复试安排。复试资格、复试流程等具体事宜都将在复试阶段公布在我校研究生院网站http://yjs.gzhmu.edu.cn。请考生及时留意我校网站通知,密切关注复试时间,按时参加复试,不按时参加复试的考生视作自动放弃复试机会。我校不再另发纸质复试通知书。
2.复试需查验材料。①携带身份证、毕业证书、学位证书(应届生带学生证)的原件验证。②提交身份证、毕业证书、学位证书复印件(应届毕业生交学生证复印件,在入学报到时须出示毕业证原件并交毕业证及学位证书复印件)。③提交本科阶段学习成绩单(原件)。④提交《思想政治品德考核表》。⑤提交学籍、学历在线验证报告。凡以假证明、假学历以及其他不真实材料报考者,一经查实,取消考试或录取资格。
3.复试一般采取笔试和面试相结合的形式进行,复试内容主要包括专业能力、外语能力、综合素质能力、临床技能或科研能力等。同等学力考生须在复试时加试所报考专业的两门本科主干课程,加试方式为笔试,时间为每科2小时,每科满分为100分,具体由院(系)单独组织,加试科目不得与初试科目相同,加试不合格者不予录取。复试由各招生院系所(医院、学院、研究所等)按学科方向组织复试专家小组实施。
4.考生要按报名时选报的信息参加相应招生院系所(医院、学院、研究所等)组织的复试。不按要求参加复试的考生不予录取,复试不合格的考生不予录取。
5.体检标准参照国家颁布的《普通高等学校招生体检工作指导意见》、《教育部办公厅卫生部办公厅关于普通高等学校招生学生入学身体检查取消乙肝项目检测有关问题的通知》的相关规定执行。不参加体检或体检不合格者不予录取。
八、录取
硕士研究生的录取政策,按照国家当年发布的文件执行。考生总成绩(含初试和复试成绩)排名是录取的唯一依据,招生院系所(医院、学院、研究所等)根据各学科方向的招生计划数和考生总成绩在报考学科方向的排名确定拟录取考生名单。拟录取考生名单确定后,招生院系所采取“双向选择”和“内部调配”相结合的方式组织拟录取考生选报导师。
九、毕业就业
录取为定向生的,须提供工作单位出具的书面证明,并在入学前签订学校提供的定向培养合同,毕业时按定向合同就业;录取为非定向生的,毕业时本人与用人单位双向选择就业。
十、学费与学制
1.全日制非定向生学费
(1)学术学位:8000元/学年
(2)专业学位:16000元/学年
2.全日制定向生学费
(1)学术学位:8000元/学年
(2)专业学位:临床/口腔/中医 24000元/学年、药学/公共卫生/护理/应用心理/生物与医药/公共管理 16000元/学年
3.非全日制学费
专业学位:公共管理24000元/学年
4.学制:3年
十一、联系方式
1.地址邮编:广州市番禺区新造镇广州医科大学研究生院(511436)
2.研招办咨询/监督电话:020-37103094
3.广州医科大学研究生院网址 http://yjs.gzhmu.edu.cn
十二、其他事项
1.我校“临床医学”专业(专业学位)、口腔医学(专业学位)可接收报考“退役大学生士兵”专项硕士研究生招生计划的考生,具体以研招网报名系统为准。考生应符合教育部有关报考条件要求。考生报名时应选择填报退役大学生士兵专项计划,并按要求填报本人入学、入伍、退役等相关信息。
2.我校研究生的奖助学金情况参照《广州医科大学研究生奖助学金实施办法》执行,以最新的通知为准。
3.研究生的住宿安排参照最新的《广州医科大学研究生宿舍管理办法》执行。课程学习期间,一年级研究生可入住番禺校区研究生宿舍。课程学习结束后,符合学校住宿要求的研究生安排在学校宿舍住宿;其他研究生的住宿由导师所在单位(医院)安排,以最新的通知为准。
4.我校招生专业目录中的招生计划是初步计划,各专业(方向)的实际招生数会根据接收推免生人数、上级最终下达的招生计划等情况进行调整。
5.若上级部门对2026年招生政策有新的调整或规定,则以最新政策为准。
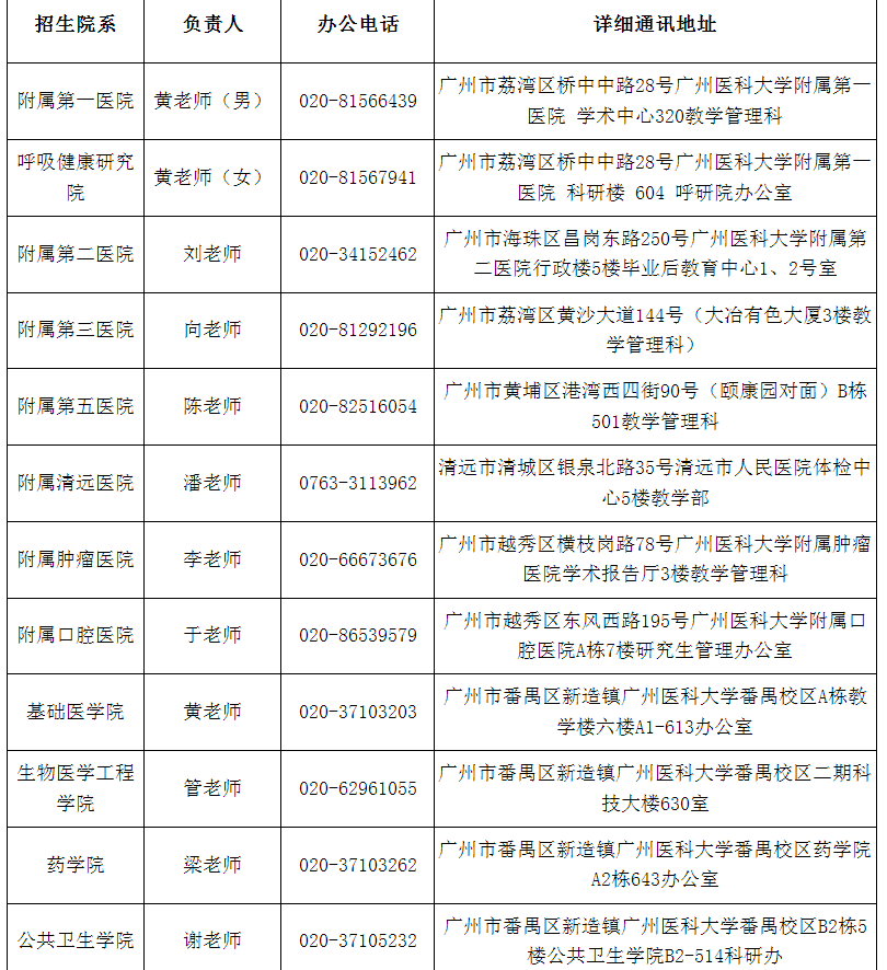
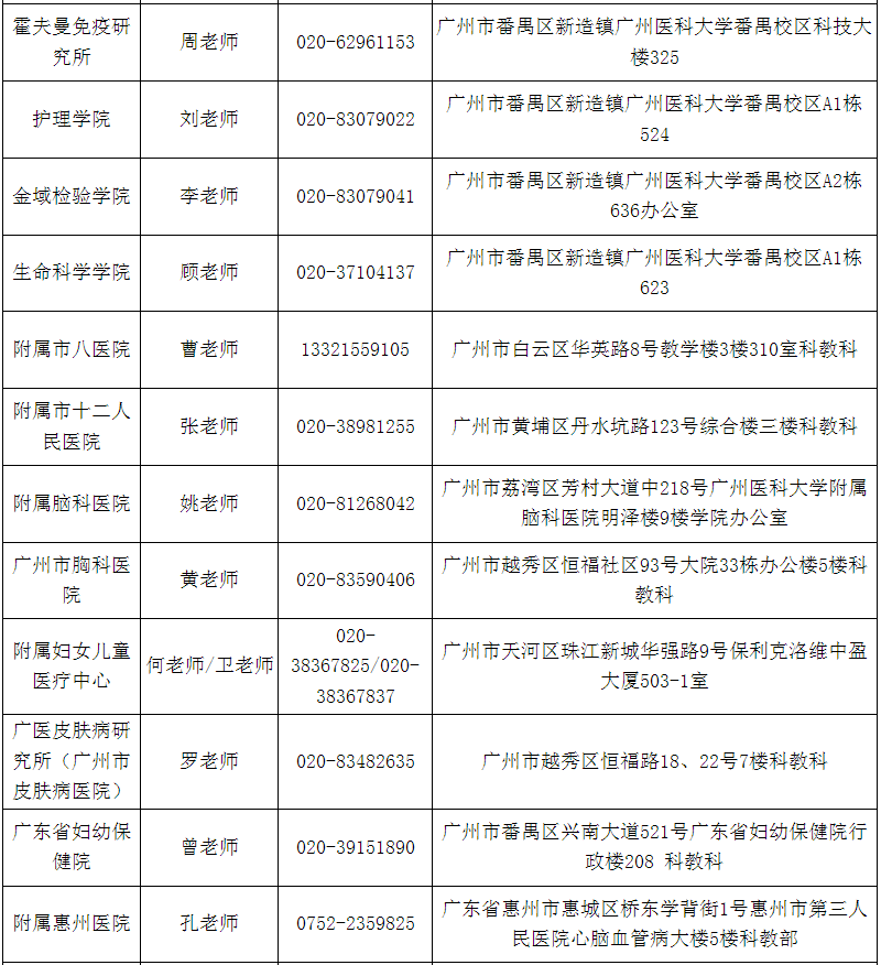
附件1:广州医科大学2026年各医院(或学院)的联系方式



附件1:广州医科大学2026年各医院(或学院)的联系方式.pdf已下载1683次
附件2:广州医科大学2026年硕士研究生招生专业目录.pdf已下载15237次

Copyright © 2020 新思路职业培训学校有限公司 版权所有 All Rrghts Reserved.
执业医师考试,执业护士考试,医院招聘考试,健康管理师,中医推拿师,育婴师,执业药师考试,执业药师培训,执业护士培训,执业医师培训,医院考试培训
0551-65639769